Skip to content

alto-io/game3.js

Repository files navigation

Game3.js (The Web 3.0 Game Framework)

👋 Thank you for checking out Game3.js!

Heads up! ⚠

Please take note that this project is still under heavy development.

Don't hesitate to file a Github issue or reach out to us on Github Discussions if you have any questions.

🚀 Quickstart

1. Install required software

2. Fork the repository

  • Fork Game3.js

3. Run the example game

The repo includes the example Breakout game from Phaser 3.0.

From inside project directory:

  • npm install
  • npm start

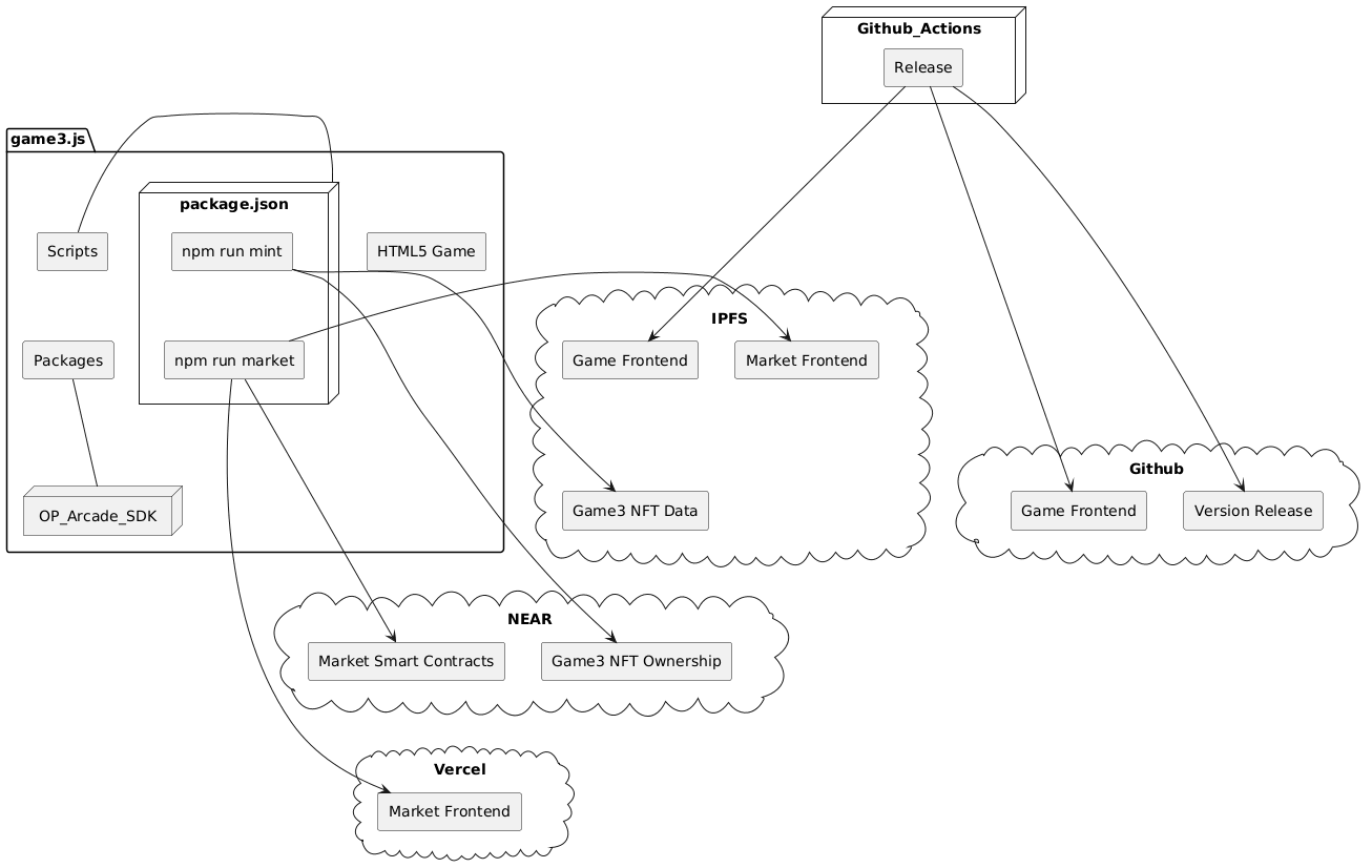
4. Deploy on IPFS

To deploy on IPFS we need to do the following steps:

  • Retrieve API keys from Pinata

    • PINATA_API_KEY
    • PINATA_API_SECRET_KEY
  • Input these keys as Repository Secrets

  • Go to the Release Workflow on Github Actions and click Run Workflow

  • The game is now deployed and can be accessed using the IPFS gateways listed on the Release Notes

Game3.js Overview

Game3.js Overview

Licenses

GitHub license