Given an n-ary tree, return the level order traversal of its nodes' values.
Nary-Tree input serialization is represented in their level order traversal, each group of children is separated by the null value (See examples).
Example 1:
Input: root = [1,null,3,2,4,null,5,6] Output: [[1],[3,2,4],[5,6]]
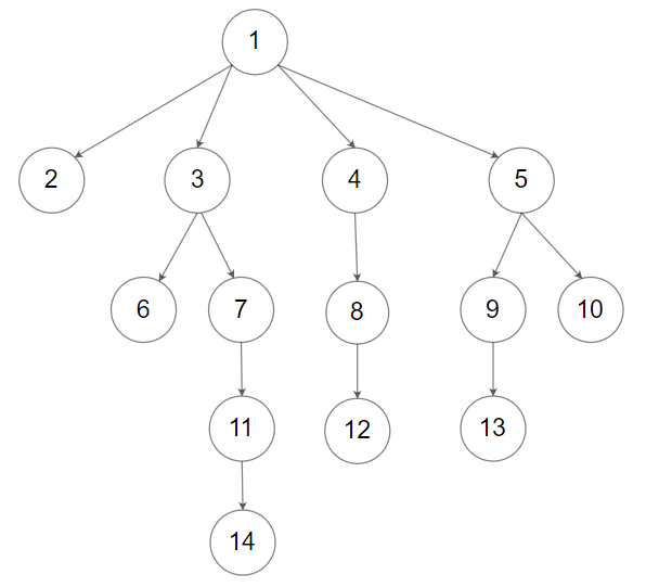
Example 2:
Input: root = [1,null,2,3,4,5,null,null,6,7,null,8,null,9,10,null,null,11,null,12,null,13,null,null,14] Output: [[1],[2,3,4,5],[6,7,8,9,10],[11,12,13],[14]]
Constraints:
- The height of the n-ary tree is less than or equal to
1000 - The total number of nodes is between
[0, 104]
Companies: Amazon, Adobe, Google
Related Topics:
Tree, Breadth-First Search
Similar Questions:
- Binary Tree Level Order Traversal (Medium)
- N-ary Tree Preorder Traversal (Easy)
- N-ary Tree Postorder Traversal (Easy)
- The Time When the Network Becomes Idle (Medium)
// OJ: https://leetcode.com/problems/n-ary-tree-level-order-traversal/
// Author: github.com/lzl124631x
// Time: O(N)
// Space: O(N)
class Solution {
public:
vector<vector<int>> levelOrder(Node* root) {
if (!root) return {};
vector<vector<int>> ans;
queue<Node*> q{{root}};
while (q.size()) {
int cnt = q.size();
vector<int> level;
while (cnt--) {
auto node = q.front();
q.pop();
level.push_back(node->val);
for (auto &child : node->children) q.push(child);
}
ans.push_back(level);
}
return ans;
}
};// OJ: https://leetcode.com/problems/n-ary-tree-level-order-traversal/
// Author: github.com/lzl124631x
// Time: O(N)
// Space: O(H)
class Solution {
vector<vector<int>> ans;
void dfs(Node *root, int level) {
if (!root) return;
if (level >= ans.size()) ans.emplace_back();
ans[level].push_back(root->val);
for (auto &child : root->children) dfs(child, level + 1);
}
public:
vector<vector<int>> levelOrder(Node* root) {
dfs(root, 0);
return ans;
}
};
