
In het kort, TypTop is een applicatie om kinderen te voorzien van een typecursus waarbij de focus ligt op de plezier ervaring. Daarom zal deze cursus bestaan uit verschillende onderdelen, het voornaamste deel bestaat uit minigames. De minigames zijn opgedeeld in werelden, binnen één wereld kan alleen één soort minigame voorkomen. Deze specifieke minigame wordt vervolgens aangeboden in verschillende levels met daarin variaties in moeilijkheidsgraad.
Hier staan een aantal richtlijnen hoe dit document het beste gelezen kan worden.
- Het is aan te raden om eerst het functioneel ontwerp te bekijken om een duidelijk beeld te krijgen van het doel van de applicatie.
- Referenties naar andere onderdelen of hoofdstukken zijn gelinkt om makkelijk te navigeren.
- Documentatie over eventuele properties, variabelen of methodes zijn terug te vinden in de source code.
- Binnen dit document wordt het C4 model gehanteerd. Zo zal er ingezoomd worden per onderdeel.
- Bij enkele class diagrams zijn kleuren gebruikt voor verduidelijking. De betekenissen van deze kleuren staan aangegeven in hetzelfde diagram.
- Grijs gemarkeerde tekst is conceptueel en (nog) niet geïmplementeerd.
- Enkele diagrammen kunnen onduidelijk of niet scherp zijn. Deze zullen ook terug te vinden zijn in de bijlage van dit document.
Geschreven over/voor:
- Algemene structuur
- Minigame programmeurs
- Levelmap of Wereldmap programmeurs
- Logica ontwerpers

De leerling gebruikt de TypTop applicatie om te leren typen. Dit gaat gebeuren door middel van minigames die de leerling speelt.
De TypTop applicatie is geschreven in .NET Core en .NET Standard. Deze zal gecompileerd worden in een client-side desktop applicatie. Vervolgens wordt een connectie met de database gemaakt.
Elke leerling heeft een eigen account waarvan de voortgang wordt opgeslagen in een Microsoft SQL Server database. Er wordt Entity Framework gebruikt voor de connectie met en het beheer van de database. Met behulp van Entity Framework is het mogelijk om objecten als instantie in de database te zetten.
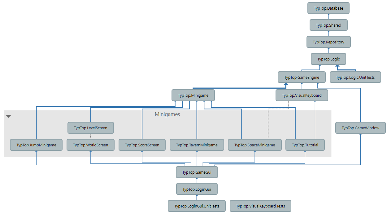
Bovenstaand diagram is het overzicht van de verschillende componenten van TypTop, dit zijn de ook verschillende projecten van de C# solution. Een pijl betekent dat een bepaald project afhankelijk is van een ander project. Er is een eigen GameEngine ontwikkelt. Deze engine werkt met het Entity-Component System (ECS). Elke minigame maakt hier gebruik van. In TypTop.Minigame worden specifiekere onderdelen van de minigames bepaald, zoals levens en score. Om de weergave van het WorldScreen en LevelScreen te vergemakkelijken worden ook deze als minigame geïmplementeerd en behandeld.
LoginGui is de launcher waarin de gebruiker een account aanmaakt en inlogt. GameGui is het venster waar de GameWindow in draait, een WPF control die verantwoordelijk is voor de Update en Draw loops van de Games. TypTop.Database bevat alles wat te maken heeft met Entity Framework en wordt alleen aangeroepen vanuit Repository, het project dat voor de koppeling tussen Entity Framework en de rest van het programma zorgt. Logic bevat logica die op verschillende punten in de solution wordt gebruikt.

WinCondition is een abstracte class waarvan alle wincondities overerven. Deze bevat onder andere de methodes OneStar(), TwoStar() en ThreeStar() om daarmee het aantal behaalde sterren te kunnen berekenen. Deze zijn in classes verdeeld omdat wincondities bij de meeste minigames overeenkomen.
