Alice Zhu, Rachel Edgar, Shaun Jackman and Nick Fishbane
This work is the term project for the 2013 offering of UBC STAT 540, Statistical methods for high dimensional biology.
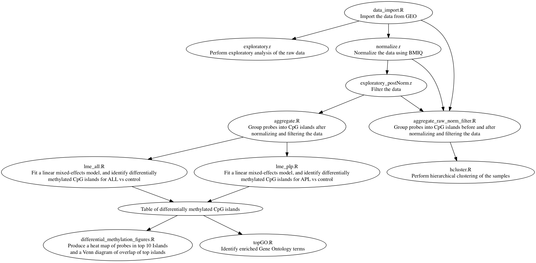
This flow chart of our analysis summarizes the purpose of each R script and shows the order in which these scripts are run.
