Everything you need for quantum hardware engineering in the field.
"In a sense, the physical realization of a quantum computer is an automated 'scatterometry' of quantum logic gates. To develop expertise in quantum hardware is to study and practice quantum metrology, metrology, and manufacturing (with a heavy focus on nanotechnology, vacuum technology, and cryogenics)." - Onri Jay Benally
scatter (physics): "The scattering of light, other electromagnetic radiation, or particles" — Oxford English Dictionary
-ometry: "The action, process, technique, or art of measuring" — Oxford English Dictionary
metrology: "the scientific study of measurement" — Oxford Learner’s Dictionaries
-ology: "Forming nouns with the sense ‘the science or discipline of (what is indicated by the first element)" — *Oxford English Dictionary
quantum: "Latin, neuter of quantus 'how much'." — Merriam-Webster
quantum (physics): "The minimum amount by which certain properties, such as energy or angular momentum, of a system can change." — Oxford Reference
| English Term | Navaho/ Navajo Term | Literal Meaning in English |
|---|---|---|
| quantum computer | béésh t'áá 'aníí 'á'ádaatʼéhígíí nitsékeesí | Metal or piece of metal that thinks at a truly fundamental level |
Click to skip straight to the quantum hardware figures: Supplementary Figures
Primary URL for the repository: OJB-Quantum/QC-Hardware-How-To
Major Academic Quantum Research Hubs with High-Volume Graduate Quantum Hardware + Quantum Adjacent Hardware Dissertation Output (as of 2025):
See here for related quantum hardware dissertation rankings in the US and Canada: https://github.com/OJB-Quantum/QC-Hardware-How-To?tab=readme-ov-file#quantum-hardware--quantum-adjacent-hardware-thesis-outputnumberoflabs-per-university-uscanada
| Name or Title | Cost | Link |
|---|---|---|
| School of Quantum, QuTech, TU Delft | Free | QuTech Academy |
| IQM Academy, IQM | Free | IQM Academy |
| IBM Quantum Learning, IBM | Free | IBM Quantum Learning |
| Quantum Computing for Natural Sciences, Open HPI, IBM Quantum | Free | Quantum Computing for Natural Sciences |
| Quantum Machine Learning, Open HPI, IBM Quantum | Free | Quantum Machine Learning |
| Topology in Condensed Matter, TU Delft | Free | Topology in Condensed Matter |
| Course Name | Cost | Link |
|---|---|---|
| Hardware of a Quantum Computer | Paid/Audit | Hardware of a Quantum Computer |
| Machine Learning for Semiconductor Devices | Paid/Audit | Machine Learning for Semiconductor Quantum Devices |
| Professional Certificate, Quantum 301 | Paid/Audit | Quantum 301 |
| Quantum Optics 1 | Paid/Audit | Quantum Optics 1 |
| Quantum Optics 2 | Paid/Audit | Quantum Optics 2 |
| Introduction to Quantum Transport | Paid/Audit | Introduction to Quantum Transport |
| Quantum Transport | Paid/Audit | Quantum Transport |
| Quantum Technology: Computing & Sensing, MicroMasters | Paid/Audit | Quantum Technology: Computing & Sensing |
| Quantum Espresso Training | Paid | Quantum Espresso Training |
| Course Name | Link |
|---|---|
| Quantum Computation | Quantum Computation |
| Introductory Quantum Mechanics I | Introductory Quantum Mechanics I |
| Introductory Quantum Mechanics II | Introductory Quantum Mechanics II |
| Quantum Mechanics I | Quantum Mechanics I |
| Quantum Physics I | Quantum Physics I |
| Quantum Physics II | Quantum Physics II |
| Quantum Physics III | Quantum Physics III |
| Quantum Information Science | Quantum Information Science |
| Quantum Information Science I | Quantum Information Science I |
| Quantum Information Science II | Quantum Information Science II |
| Applied Quantum & Statistical Physics | Applied Quantum & Statistical Physics |
| Computational Quantum Mechanics of Molecular & Extended Systems | Computational Quantum Mechanics of Molecular & Extended Systems |
| Quantum Optical Communication | Quantum Optical Communication |
| Quantum Electronics | Quantum Electronics |
| Physics of Microfabrication | Physics of Microfabrication |
| Magnetic Materials | Magnetic Materials |
| Superconducting Magnets | Superconducting Magnets |
| Applied Superconductivity | Applied Superconductivity |
| Geometry & Quantum Field Theory | Geometry & Quantum Field Theory |
| Quantum Theory I | Quantum Theory I |
| Quantum Theory II | Quantum Theory II |
| Quantum Theory of Radiation Interactions | Quantum Theory of Radiation Interactions |
| Effective Field Theory | Effective Field Theory |
| Strong Interactions: Effective Field Theories of QCD | Strong Interactions: Effective Field Theories of QCD |
| Quantum Complexity Theory | Quantum Complexity Theory |
| Relativistic Quantum Field Theory I | Relativistic Quantum Field Theory I |
| Relativistic Quantum Field Theory II | Relativistic Quantum Field Theory III |
| Relativistic Quantum Field Theory III | Relativistic Quantum Field Theory III |
| Modern Quantum Many-Body Physics for Condensed Matter Systems | Modern Quantum Many-Body Physics |
| Click Below To Access Quantum Chip Gallery, TU Delft |
|---|
| Quantum Integrated Circuits |
| More from the Chip Gallery |
Click here to render the notebooks in the browser: Jupyter Notebook Viewer
A copy of the Experimental Quantum Hardware Engineering booklet, written by Onri Jay Benally (will be updated soon):
Click here for the PDF version.
Click here for the Overleaf version.
Click here for the PDF version.
-
An extended version of the playlist on quantum hardware engineering is available: Quantum Hardware Engineering
-
A video playlist on quantum metrology is available: Quantum Metrology Review
-
A video playlist by Prof. Hiu Wong on quantum computing is available: Quantum Computing Hardware and Architecture
-
A video playlist by Prof. Hiu Wong on cryogenic nanoelectronics is available: Cryogenic Nanoelectronics
University of Minnesota
Onri Jay Benally
This document is meant to provide some level of consolidation for those desiring to be involved with quantum hardware engineering. By doing one's best to maintain familiarity with these topics, it is possible to become one who designs, builds, tests, operates, and maintains real quantum machines - a quantum mechanic. Another possibility is to begin working on a doctorate degree in the associated field with these training resources on hand. There are many clickable links in this document, so it might be best to view it using a browser or PDF viewer.
My decision to share these resources is because they have been useful to me in my PhD work. This has been a very interesting path for me as a tribesman from the Navaho Nation. Here is my personal path: carpenter → electric vehicle researcher → nanotechnologist → quantum mechanic.
Please note that open access is a key theme held herein. Enjoy.
– Onri
Scan QR code to access digital downloadable version.
This work is licensed under the Creative Commons Attribution 4.0 International License.
To view a copy of this license, visit http://creativecommons.org/licenses/by/4.0/ or send a letter to Creative Commons, PO Box 1866, Mountain View, CA 94042, USA.
- Open Access Quantum Device Tools
- Training Videos
- Books & References
- Quantum Hardware Lab Galleries
- Quantum-Applicable Degrees: BS to PhD
- Quantum Science Curriculum Example
- Shortcut into Quantum Hardware Engineering
- Most Useful Coding Topics for Hardware Engineers
- Quantum Career Opportunities
Free tools for designing, simulating, & analyzing quantum/nano devices:
| Tool | URL |
|---|---|
| Semiconductor Process & Device Simulation (SILVACO, browser-based) | https://nanohub.org/resources/silvacotcad |
| KLayout, Pattern Generation & Layout, Direct-Download | https://www.klayout.de/build.html |
| Elmer FEM, Multiphysics Simulation Tool, Direct-Download | https://www.csc.fi/web/elmer/binaries |
| COMSOL Superconducting Simulation Tool, Browser-Based | https://aurora.epfl.ch/app-lib |
| scQubits, Superconducting Qubit Simulation Tool, Python-Based | https://scqubits.readthedocs.io/en/v3.2/index.html |
| JosephsonCircuits, Superconducting Circuit Simulation Tool, Julia-Based | https://github.com/kpobrien/JosephsonCircuits.jl |
| QTCAD, Spin Qubit Design/Simulation/Analysis, Python-Based | https://docs.nanoacademic.com/qtcad/introduction |
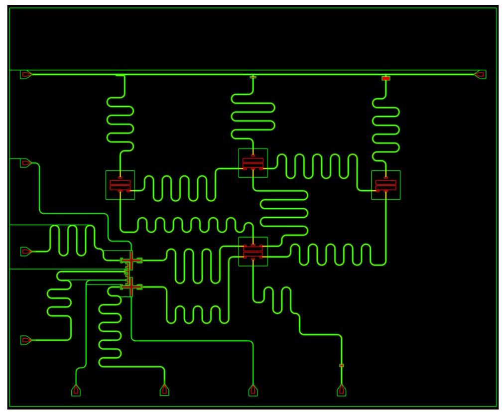
| Qiskit Metal, Quantum Device & Circuit Design/Analysis, GUI & Python-Based | https://github.com/qiskit-community/qiskit-metal#qiskit-metal |
| KQCircuits, Quantum Device & Circuit Design, KLayout GUI Python-Based | https://iqm-finland.github.io/KQCircuits |
| Quantum Photonic Gate Array Simulation, Python-Based | https://github.com/fancompute/qpga#quantum-programmable-gate-arrays |
| Quantum Photonics Design/Simulation/Fabrication, Analysis, Python-Based | https://github.com/SiEPIC/SiEPIC-Tools#siepic-tools |
| Qubit Design & Fabrication Example (applies codes to run lithography machines...) | https://github.com/OJB-Quantum/Qiskit-Metal-to-Litho#qiskit-metal-to-litho |
| GitHub Usage Tutorial | https://github.com/OJB-Quantum/How-to-GitHub#how-to-use-github |
Related Open Access Lectures & Tutorials (Up to Graduate Level):
Miscellaneous:
Free or Open Access Literature & More (Up to Graduate Level):
| Title | Link |
|---|---|
| Olivier Ezratty's "Understanding Quantum Technologies" | https://doi.org/10.48550/arXiv.2111.15352 |
| Olivier Ezratty's "Where are we heading with NISQ?" | https://doi.org/10.48550/arXiv.2305.09518 |
| Computer-Inspired Quantum Experiments | https://doi.org/10.48550/arXiv.2002.09970 |
| Open Hardware in Quantum Technology | https://doi.org/10.48550/arXiv.2309.17233 |
| Microwaves in Quantum Computing | https://doi.org/10.1109/JMW.2020.3034071 |
| The Transmon Qubit for Electromagnetics Engineers | https://doi.org/10.48550/arXiv.2106.11352 |
| Thomas Wong's "Introduction to Classical & Quantum Computing" | https://www.thomaswong.net/introduction-to-classical-and-quantum-computing-1e3p.pdf |
| [Quantum] Transport in Semiconductor Mesoscopic Devices | https://iopscience.iop.org/book/mono/978-0-7503-1103-8/chapter/bk978-0-7503-1103-8ch8 |
| Quantum Materials Roadmap | https://doi.org/10.1088/2515-7639/abb74e |
| Quantum Nanostructures | https://doi.org/10.1016/B978-0-08-101975-7.00003-8 |
| A Practical Guide for Building Superconducting Quantum Devices | https://doi.org/10.1103/PRXQuantum.2.040202 |
| Handbook of Vacuum Science & Technology | https://www.sciencedirect.com/book/9780123520654/handbook-of-vacuum-science-and-technology |
| Practical Cryogenics | http://research.physics.illinois.edu/bezryadin/links/practical%20Cryogenics.pdf |
| Hitchhiker's Guide to the Dilution Refrigerator | https://www.roma1.infn.it/exp/cuore/pdfnew/Fridge.pdf |
| Dry Dilution Refrigerator with 4He-1 K-Loop | https://doi.org/10.48550/arXiv.1412.3597 |
| Engineering Cryogenic Setups for 100-Qubit Scale Superconducting Circuit Systems | https://doi.org/10.1140/epjqt/s40507-019-0072-0 |
| Modeling of Coplanar Waveguides (COMSOL) | https://www.comsol.com/blogs/modeling-coplanar-waveguides |
| CPW Resonator for Circuit Quantum Electrodynamics (COMSOL) | https://www.comsol.jp/model/download/1402321/models.rf.cpw_resonator.pdf |
| Quasiparticle Tunneling as a Probe of Josephson Junction Barrier & Capacitor Material in Superconducting Qubits [Qubit Design] | https://doi.org/10.1038/s41534-022-00542-2 |
| 3D Integrated Superconducting Qubits | https://doi.org/10.1038/s41534-017-0044-0 |
| Optimization of Shadow Evaporation & Oxidation for Reproducible Quantum Josephson Junction Circuits | https://doi.org/10.1038/s41598-023-31003-1 |
| Improving Josephson Junction Reproducibility for Superconducting Quantum Circuits: Junction Area Fluctuation | https://doi.org/10.1038/s41598-023-34051-9 |
| Basic Qubit Characterization by Zurich Instruments | https://docs.zhinst.com/hdawg_user_manual/tutorials/qubit_characterization.html?h=basic+qubit |
| Quantum Control Documentation by Qblox Instruments | https://docs.qblox.com/en/main |
| Overview of Quantum Control Equipment by Qblox Instruments | https://www.qblox.com |
| Control & Readout of a Superconducting Qubit Using a Photonic Link | https://rdcu.be/dhLr3 |
| A Cryogenic On-Chip Microwave Pulse Generator for Large-Scale Superconducting Quantum Computing | https://doi.org/10.1038/s41467-024-50333-w |
| Spiderweb Array: A Sparse Spin-Qubit Array | https://doi.org/10.1103/PhysRevApplied.18.024053 |
| A Cryogenic Interface for Controlling Many Qubits | https://www.microsoft.com/en-us/research/publication/a-cryogenic-interface-for-controlling-many-qubits |
| Probing Quantum Devices with Radio-Frequency Reflectometry | https://doi.org/10.1063/5.0088229 |
| Micromachined Quantum Circuits (Teresa Brecht) | https://rsl.yale.edu/sites/default/files/2024-08/2017-RSL-Thesis-Teresa-Brecht-Final_ScreenVersion.pdf |
| High Fidelity Two-Qubit Gates on Fluxoniums Using a Tunable Coupler | https://doi.org/10.1038/s41534-022-00644-x |
| Universal Fast-Flux Control of a Coherent, Low-Frequency Qubit | https://doi.org/10.1103/PhysRevX.11.011010 |
| Resonant and Traveling-Wave Parametric Amplification Near the Quantum Limit (Luca Planat) | https://theses.hal.science/tel-03137118v1 |
| Cryogenic Memory Technologies | https://doi.org/10.48550/arXiv.2111.09436 |
Miscellaneous:
| Lab | Gallery Link |
|---|---|
| IBM Research | https://www.flickr.com/photos/ibm_research_zurich/albums |
| ETH Zurich | https://qudev.phys.ethz.ch/gallery.html |
| UWaterloo | https://uwaterloo.ca/quantum-nano-fabrication-and-characterization-facility/virtual-tours |
| Physics (Experimental or Applied) | Computer Engineering |
| Quantum Science & Engineering | Chemistry |
| Quantum Technology | Chemical Engineering |
| Engineering Physics | Physical Chemistry |
| Electrical Engineering | Systems Engineering |
| Electrical & Computer Engineering | Mechanical Engineering |
| Materials Science | Nanoscience |
| Materials Science & Engineering | Nanoengineering |
Adapted From: https://quantum.cornell.edu/education
| Courses | |
|---|---|
| AEP 1200 | Introduction to Nanoscience & Nanoengineering |
| AEP 2550 | Engineering Quantum Information Hardware |
| AEP 3100 | Introductory Quantum Computing |
| AEP 3610 | Introductory Quantum Mechanics |
| AEP 3620 | Intermediate Quantum Mechanics |
| AEP 4400 | Nonlinear & Quantum Optics |
| AEP 4500/ PHYS 4454 | Introductory Solid State Physics |
| CHEM 7870 | Mathematical Methods of Physical Chemistry |
| CHEM 7910 | Advanced Spectroscopy |
| CHEM 7930 | Quantum Mechanics I |
| CHEME 6860/ SYSEN 5860 | Quantum Computing & Artificial Intelligence |
| CS 4812/ PHYS 4481 | Quantum Information Processing |
| ECE 4060 | Quantum Physics & Engineering |
| ECE 4070 | Physics of Semiconductors & Nanostructures |
| ECE 5310 | Quantum Optics for Photonics & Optoelectronics |
| ECE 5330 | Semiconductor Optoelectronics |
| MSE 5720 | Computational Materials Science |
| MSE 6050 | Physics of Semiconductors & Nanostructures |
| PHYS 2214 | Physics III: Oscillations, Waves, & Quantum Physics |
| PHYS 3316 | Basics of Quantum Mechanics |
| PHYS 3317 | Applications of Quantum Mechanics |
| PHYS 4443 | Intermediate Quantum Mechanics |
| PHYS 4444 | Introduction to Particle Physics |
| PHYS 4410/ PHYS 6510 | Advanced Experimental Physics |
| PHYS 6572 | Quantum Mechanics I |
| PHYS 6574 | Applications of Quantum Mechanics II |
| PHYS 7636 | Solid-State Physics II |
| PHYS 7645 | Introduction to the Standard Model of Particle Physics |
| PHYS 7651 | Relativistic Quantum Field Theory I |
| PHYS 7652 | Relativistic Quantum Field Theory II |
| PHYS 7654 | Basic Training in Condensed Matter Physics |
| Checklist |
|---|
| Start with a 3D modeling & linguistics framework, may involve a custom keywords glossary. |
| Know that this specialty involves learning to probe something without necessarily having to physically contact its surface. This is what spectroscopy or “scatterometry” is about. |
| Typically, topics covered under quantum hardware engineering are combinations of materials science & engineering, quantum metrology, quantum transport, quantum optics, & quantum electronic design automation. |
| Know how electronic filters are configured or set up. |
| Know how electronic filters are designed & what they look like. |
| Know what components various filters are made of. |
| Know the difference between passive & active filters. |
| Know the difference between optical, microwave, & radio frequency (RF) isolators, circulators, & mixers. |
| Be aware of different room temperature & cryogenic amplifiers. |
| Know what room temperature & cryogenic amplifiers are made of. |
| Know the different types/hierarchy of amplifier noise (thermal, shot, external, quantum). |
| Know how a signal curve or response is manipulated. |
| Know how signals are triggered. |
| Know what impedance matching is (how many ohms is required). |
| Know how a Smith chart works. |
| Know the many purposes of a resistor (there’s a whole list). |
| Know what multiphase power means. |
| Know what a resonator & resonator cavity is. |
| Know what vector network & spectrum analyzers, arbitrary waveform generators, & signal generators do. |
| Know what an oscillator circuit does (voltage fluctuation or AC). |
| Know what an inverter circuit does (DC to AC conversion). |
| Know what a rectifier circuit does (AC to DC conversion). |
| Know what high-pass, low-pass, band-pass, band-stop filter circuits/crossover networks do (signal filtering). |
| Know what a comparator circuit does (threshold indicator). |
| Know what a few basic logic gates can do (calculator). |
| Know what a PID [closed-loop] controller does (electronic-based self-balancing). |
| Know what a feed forward [open-loop] controller does (electronic-based self-balancing alternative). |
| Bonus Project: Know how to build a simple electronic audio amplifier device (many components similar to quantum computing systems). |
| Bonus Project: Design a transmission line coupled to a resonator with optical or superconducting waveguides. |
| Topic |
|---|
| Library installation |
| Syntax & commenting |
| Curve fitting, direct parameterization, & mesh parameterization |
| Automation scripting |
| Data management & data structures |
| Parallel processing & accelerated computing techniques |
| Interpolation & extrapolation |
| Linear regression, polynomial regression, moving average regression, & other regression models |
| Signal processing |
| Noise plots |
| Manual debugging |
Quantum Job Resources (Hardware & Software):
Major Player Quantum‑Hardware Employers, Internship/ Job Eligibility & Citizenship Notes:
| # | Company | Key Quantum‑HW Hiring Sites (2025) | Accepts Non‑Citizens? | Representative Citizenship/ Work‑Authorization Wording* |
|---|---|---|---|---|
| 1 | IBM | Yorktown Heights & Albany (US); Ehningen (DE); Kawasaki (JP); Bromont (CA) | Yes | “International students … are eligible to apply for most roles.” |
| 2 | Microsoft | Redmond (US); Delft (NL); Sydney (AU); Lyngby (DK) | Yes | “Provide proof of citizenship, permanent residency, or other legal right to work in the posting country.” |
| 3 | Google (Quantum AI) | Santa Barbara/Goleta (US) | Varies | “Applicants must be a U.S. citizen, national, permanent resident, or eligible for an export‑control license.” |
| 4 | Amazon (AWS CQC) | Pasadena (US) | Varies | “Due to applicable export‑control laws … candidates must be a U.S. person or able to obtain a U.S. export license.” |
| 5 | Intel | Hillsboro (US); Delft (NL) | Varies | Several U.S. quantum‑R&D adverts state “U.S. citizenship required” for export reasons, while Dutch internships have no such clause. |
| 6 | Rigetti Computing | Berkeley (US); Abingdon (UK) | Varies | “U.S. citizenship or U.S. visa/immigration status may be required for certain positions due to export control.” |
| 7 | Applied Materials | META Center, Santa Clara (US) | Varies | “Successful candidates must be eligible to lawfully receive export‑controlled information, without the company seeking a license.” |
| 8 | IMEC | Leuven (BE); Delft (NL) | Yes | Posts ask only that applicants “qualify for a Belgian work permit.” |
| 9 | Honeywell/ Quantinuum | Broomfield (US); Cambridge (UK) | Varies | U.S. hardware roles require “U.S. person” and exclude PRC/RUS nationals; UK lab open globally. |
| 10 | Hitachi | Tokyo (JP); Hitachi‑Cambridge Lab (UK) | Yes | Cambridge collaboration adverts list degree & skills only—no nationality bar. |
| 11 | Toshiba | Kawasaki (JP); Cambridge (UK) | Yes | Careers site promotes an international “talent community” without citizenship limits. |
| 12 | NEC | Tsukuba (JP) | Varies | Agency listings stress “ability to work in Japan”; several note no visa sponsorship. |
| 13 | Fujitsu | Wako (JP) & RIKEN line | Yes | Quantum‑research adverts focus on PhD + device skills; nationality absent. |
| 14 | D‑Wave | Burnaby (CA); Palo Alto (US) | Yes | Careers page offers “internships and co‑ops” to students worldwide, including remote. |
| 15 | Bluefors | Helsinki (FI); Syracuse (US); Delft (NL); Tokyo (JP) | Yes | HQ highlights a “diverse team of 400+ professionals from 50 nations.” |
| 16 | Raith Nano | Dortmund (DE); Best (NL) | Yes | Field‑service ad: “In possession of an EU residence & working permit.” |
| 17 | Nanoscribe | Karlsruhe (DE) | Yes | German postings accept non‑EU applicants who secure a work visa. |
| 18 | FormFactor | Livermore (US); Dresden (DE) | Varies | Company has filed 82 H‑1B LCAs (2022‑24), but some ads say “U.S. work authorization required.” |
| 19 | Oxford Instruments | Abingdon (UK); Concord (US) | Varies | UK listings: “Unable to provide visa sponsorship … must hold right to work in UK.” |
| 20 | Quantum Design | San Diego (US) | Yes | Equal‑opportunity statement forbids discrimination “on account of … citizenship.” |
| 21 | QBlox | Delft (NL); Boston (US) | Yes | Dutch HQ routinely sponsors non‑EU talent; U.S. ads follow standard visa rules. |
| 22 | Low Noise Factory | Gothenburg (SE) | Yes | 2024 job brochure notes a “diverse team from 12 countries, English spoken at work.” |
| 23 | Quanscient | Tampere (FI) (remote‑friendly) | Yes | Recruitment posts invite global applicants and emphasise remote flexibility. |
| 24 | VTT Technical Research Centre | Espoo /FI (Micronova fab & Helmi mK lab) | Yes | “Help with work and residence permit applications … guidance with taxes and social security.” |
| 25 | Keysight Technologies | Santa Rosa (US HQ); Colorado Springs (Cryo‑RF fab); Böblingen (DE) | Varies | Some ads: “Visa sponsorship not available”; others: “Visa sponsorship available.” |
| 26 | Rohde & Schwarz | Munich (DE HQ); Columbia (MD, US); Singapore design centre | Varies | H‑1B data confirm sponsorship history; postings often state local work‑permit requirement. |
| 27 | Lake Shore Cryotronics | Westerville (OH, US HQ & fab); Woburn (MA, US cryostat plant); worldwide sales hubs incl. Darmstadt (DE) & Shanghai (CN) | Varies | Several U.S. postings state “This position is not eligible for VISA sponsorship.” — yet the firm has filed H‑1B petitions in prior years |
| 28 | TOPTICA Photonics | Gräfelfing (DE HQ & R&D); Victor (NY, US); Fuchū (Tokyo, JP); Shanghai (CN) | Yes | Careers page markets “jobs in Germany and worldwide,” while U.S. subsidiary has certified H‑1B LCAs for photonics engineers |
| 29 | Zurich Instruments | Zürich (CH HQ); Waltham (MA, US); Shanghai (CN); Tokyo (JP) | Yes | “We benefit from highly‑skilled individuals … from more than a dozen countries.” U.S. arm has recent H‑1B certifications for quantum‑control scientists |
† Remember that export‑control checks (EAR/ITAR) or local security clearances can still override the headline.
Notes:
- UK/EU eligibility – Ads frequently say “must already have the right to work”; that requirement can normally be met via a UK Graduate‑visa, an EU Blue Card or other residence permits, not by nationality alone.
- Internship openness – IBM and D‑Wave still market quantum‑hardware internships worldwide. Intel and Google list such internships but add “U.S.‑person or export‑licence” clauses, so availability for non‑citizens depends on export‑control clearance.
- Visa sponsorship – IMEC, QBlox and Bluefors continue to sponsor or hire non‑EU nationals as standard practice. Hitachi‑ and Toshiba‑Cambridge welcome global applicants yet increasingly ask candidates to already hold UK work authorization; sponsorship is considered case‑by‑case.
Quantum Hardware + Quantum Adjacent Hardware Thesis Output/ Number of Labs per University (U.S. & Canada)
├─ Tier 1 — High‑volume producers (≥ 5 per year)
│ ├─ Yale University (Yale) ...................................... 6.0 ; ~7 labs
│ ├─ University of Maryland – College Park (UMD/ JQI) ............ 5.5 ; ~12 labs
│ └─ Massachusetts Institute of Technology (MIT) ................. 5.0 ; ~15 labs
│
├─ Tier 2 — Moderate producers (3 – 4.9 per year)
│ ├─ University of California – Berkeley (UC Berkeley) ........... 4.5 ; 9 labs
│ ├─ University of Waterloo (IQC) ................................ 4.0 ; ~22 labs
│ ├─ Princeton University (Princeton) ............................ 4.0 ; 5 labs
│ ├─ University of California – Santa Barbara (UCSB) ............. 4.0 ; 4 labs
│ ├─ Harvard University (Harvard) ................................ 3.5 ; 7 labs
│ ├─ Stanford University (Stanford) .............................. 3.5 ; 6 labs
│ ├─ University of Wisconsin–Madison (UW‑Madison) ................ 3.5 ; 4 labs
│ ├─ University of Chicago (UChicago) ............................ 3.0 ; 6 labs
│ └─ California Institute of Technology (Caltech) ................ 3.0 ; 5 labs
│
├─ Tier 3 — Niche producers (1.5 – 2.9 per year)
│ ├─ University of British Columbia (UBC/ QMI) ................... 2.5 ; 12 labs
│ ├─ University of Toronto (CQIQC) ............................... 2.5 ; 10 labs
│ ├─ University of Colorado Boulder (CU Boulder/ JILA) ........... 2.5 ; 6 labs
│ ├─ Université de Sherbrooke (IQ) ............................... 2.0 ; 11 labs
│ ├─ University of Michigan (U‑M) ................................ 2.0 ; 4 labs
│ ├─ Duke University (Duke) ...................................... 2.0 ; 4 labs
│ ├─ University of Texas at Austin (UT Austin) ................... 2.0 ; 4 labs
│ ├─ Cornell University (Cornell) ................................ 2.0 ; 4 labs
│ ├─ McGill University (McGill) .................................. 1.5 ; 6 labs
│ ├─ University of Alberta (UAlberta) ............................ 1.5 ; 5 labs
│ ├─ University of Calgary (UCalgary) ............................ 1.5 ; 5 labs
│ ├─ Rice University (Rice) ...................................... 1.5 ; 3 labs
│ ├─ Pennsylvania State University (Penn State) .................. 1.5 ; 3 labs
│ ├─ Northwestern University (Northwestern) ...................... 1.5 ; 3 labs
│ ├─ Georgia Institute of Technology (Georgia Tech) .............. 1.5 ; 3 labs
│ ├─ University of California – Los Angeles (UCLA) ............... 1.5 ; 3 labs
│ ├─ University of California – San Diego (UC San Diego) ......... 1.5 ; 3 labs
│ ├─ University of Illinois Urbana‑Champaign (UIUC) .............. 1.5 ; 3 labs
│ └─ University of Washington (UW) ............................... 1.5 ; 3 labs
│
└─ Tier 4 — Emerging nodes (< 1.5 per year)
├─ University of Pittsburgh (Pitt) ............................ 1.0 ; ~5 labs
├─ University of Minnesota–Twin Cities (UMN‑TC) ............... 1.0 ; ~5 labs
├─ Simon Fraser University (SFU) .............................. 1.0 ; 4 labs
├─ Columbia University (Columbia) ............................. 1.0 ; 3 labs
├─ Université de Montréal (UdeM) .............................. 1.0 ; 3 labs
├─ Arizona State University (ASU) ............................. 1.0 ; 3 labs
├─ University of California – Davis (UC Davis) ................ 1.0 ; 2 labs
├─ University of Arizona (UArizona) ........................... 1.0 ; 2 labs
├─ University of New Mexico (CQuIC) ........................... 1.0 ; 2 labs
├─ University of Rochester (U Rochester) ...................... 1.0 ; 2 labs
├─ Université Laval (Laval) ................................... 1.0 ; 2 labs
└─ University of Victoria (UVic) .............................. 0.5 ; 2 labs
Note: Recently, the University of Pittsburgh, University of Chicago, Arizona State University, and University of Colorado-Boulder have started to dramatically scale their infrastructure for quantum hardware-related research. So, expect these 4 to move up in the tier list very quickly in the near future.
| Category | Keywords & Terms |
|---|---|
| Quantum System Dynamics | Drive, Excite, Qubit, Resonance, Coherence, Transition, State Transition, Rabi Frequency, Rabi Oscillation |
| Measurement & Readout | Readout, Read Out, Read-out, Dependent, Reference, Convert, Converter, ADC, DAC |
| Signal Processing & Control | Modulate, Pulse, Formulated, Power, Port |
| Quantum States & Behavior | Ground, Flying, Static, Stationary, State Classification |
| Fabrication & Manufacturing | Fabrication, Yield, Manufacture, Foundry, Compatible, Hero Device |
| Clarity & Verification | Clear, Correct, Resilient |
| Quantum Interactions | Couple, Coupling, Entangle |
| Logical & Structural Concepts | Prerequisite, Implement, Implemented, Implementation, Integrated, Agnostic |
| Analysis & Justification | Compare, Compared, Justification, Justified, Motivation |
Breakdown of the term dispersion and its connection to the dispersive regime, first from an etymological and linguistic perspective, followed by its application in superconductivity.
| Term | Etymology & Linguistic Insight |
|---|---|
| Dispersion | - Derived from Latin dispersio, from dispergere ("to scatter, spread out"). - Dis- ("apart") + spargere ("to scatter, sprinkle") → meaning "to spread apart or distribute." - Commonly refers to the process of separation or spreading in various contexts: optics, fluid dynamics, and waves. |
| Dispersive | - Adjective form of dispersion, indicating a system or medium where different components (e.g., waves, particles) separate due to frequency-dependent properties. - In physics, this refers to how different frequencies propagate at different speeds, leading to wave dispersion. |
| Regime | - From Latin regimen ("rule, system, guidance"), related to regere ("to guide, direct, rule"). - Indicates a domain or system characterized by a particular set of governing rules. |
Linguistic Insight:
- The root meanings emphasize the spreading or separation of components (dispersion) under specific rules or conditions (regime).
- Thus, a dispersive regime is a domain where wave-like entities (e.g., electromagnetic waves, phonons, quasiparticles) experience frequency-dependent separation governed by a particular system.
| Concept | Description |
|---|---|
| Dispersion in superconductivity | Refers to the relationship between the energy and momentum of excitations (e.g., quasiparticles, plasmons, phonons, or collective modes) in a superconducting system. This dispersion relation determines how these excitations propagate. |
| Dispersive regime | A regime where the propagation characteristics of these excitations strongly depend on frequency. In superconducting circuits, this typically arises when the system exhibits nonlinear interactions, leading to frequency-dependent phase shifts and group velocity variations. |
| Example: Josephson junctions | In superconducting circuits, Josephson junctions exhibit a dispersive regime where the nonlinear inductance causes frequency-dependent shifts in resonance conditions, critical for quantum computing and readout of superconducting qubits. |
| Example: Microwave resonators | Superconducting microwave resonators interact with qubits via dispersive coupling, shifting their resonance frequency depending on the qubit state—a fundamental principle of circuit quantum electrodynamics (cQED). |
Key Takeaway:
- The dispersive regime in superconducting systems exploits frequency-dependent interactions to enable state-dependent measurements, non-demolition readout, and coherent quantum control in quantum computing.
Borrowed from:
Hughes et al., Assessing the Needs of the Quantum Industry, 2109.03601, p. 4 (2021)
https://doi.org/10.48550/arXiv.2109.03601
https://creativecommons.org/licenses/by-nc-nd/4.0/
Borrowed from: Ezratty, Understanding Quantum Technologies, 2111.15352, p. 7 (2024)
https://doi.org/10.48550/arXiv.2111.15352
https://creativecommons.org/licenses/by-nc-nd/4.0/
Portmanteaus
├── Transistor
| ├── transconductance + varistor
| | └── transconductance + variable + resistor
| └── transfer + resistor (widely accepted)
|
├── Spintronics
| ├── spin + transport + electronics
| └── spin + electronics
|
├── Qubits
| └── quantum + bit
| └── quantum + binary + digit
|
└── Qudits
└── quantum + digit
Borrowed from: Ezratty, Understanding Quantum Technologies, arXiv 2111.15352, p. 355 (2024)
https://doi.org/10.48550/arXiv.2111.15352
https://creativecommons.org/licenses/by-nc-nd/4.0/
Qubit Classification Tree
└─ Operating Regime
├─ Noisy Intermediate-Scale Quantum (NISQ) Era
│ ├─ Abstraction Level
│ │ ├─ Physical Qubit
│ │ └─ Logical Qubit (≈1 logical : 1 physical today)
│ ├─ Origin
│ │ ├─ Natural Qubit
│ │ └─ Synthetic Qubit
│ ├─ Spectral Control
│ │ ├─ Fixed-Frequency Qubit
│ │ └─ Tunable Qubit
│ ├─ Mobility
│ │ ├─ Stationary Qubit
│ │ └─ Flying Qubit
│ └─ Functional Role
│ ├─ Data Qubit
│ └─ Ancilla Qubit
|
└─ Fault-Tolerant (FT) Era
├─ Abstraction Level
│ ├─ Physical Qubit
│ └─ Logical Qubit (>1,000 physical per logical)
├─ Origin
│ ├─ Natural Qubit
│ └─ Synthetic Qubit
├─ Spectral Control
│ ├─ Fixed-Frequency Qubit
│ └─ Tunable Qubit
├─ Mobility
│ ├─ Stationary Qubit
│ └─ Flying Qubit
└─ Functional Role
├─ Data Qubit
└─ Ancilla Qubit
Notes:
- It is optional to group the listed qubits into the greater general category of processor qubits or memory qubits as well, which would expand the classification tree dramatically.
- Logical qubits for the fault-tolerant era are generally expected to be in large groups of 1,000 or more.
- Some IBM quantum architectures are experimenting with correction codes with fewer groups of qubits per logical qubit at this early stage.
- A qudit is a multilevel generalization of a qubit.
- If, and only if, all logical operations are confined to 2 of its levels, a qudit functions as a qubit and they may be referred to as one.
- Once 3 or more levels participate in computation, the correct term is qudit (qutrit, ququart, etc.), not qubit.
| Concept | Qubit (d = 2) | General qudit (d ≥ 3) | Can it masquerade as a qubit? |
|---|---|---|---|
| State space |
|
|
Yes, by restricting to a two‑level subspace |
| Universal gate set | Single‑qubit rotations + two‑qubit entangler (e.g., CNOT) | Single‑qudit rotations + two‑qudit entanglers (e.g., generalized SUM) | Only if gates avoid leakage into levels ≥ 2 |
| Error model | Bit‑flip, phase‑flip, amplitude damping, etc. | Includes those plus leakage among higher levels | Must suppress or correct leakage |
| Encoding trade‑offs | One physical qubit ↔ one logical qubit | Fewer physical carriers per logical register; higher per‑qudit control complexity | Possible via subspace, subsystem, or stabilizer encoding |
Qudit-Related Relationships of Quantum Information Carriers
└─ Terminology
├─ Qubit = dimension‑2 qudit
├─ Qutrit = dimension‑3 qudit
├─ Ququart = dimension‑4 qudit
└─ Qudit = quantum digit (general dimension)
| Category | Description |
|---|---|
| Requirements of Quantum Computing | DiVincenzo's Criteria: - A scalable physical system with well-characterized qubit - The ability to initialize the state of the qubits to a simple fiducial state - Long relevant Quantum coherence times - A "universal" set of quantum gates - A qubit-specific measurement capability |
| Types of Qubits | - Stationary qubits: Trapped/not in motion, easy to encode information, but hard to communicate - Flying qubits: In motion by default, hard to encode information, but easy to communicate |
Quantum‑Information Carriers
├─ Stationary Qubits (localized)
│ ├─ Atom control
│ │ ├─ Cold atoms
│ │ │ ├─ Rydberg–Rydberg ► simulators, gates
│ │ │ ├─ Ground–Rydberg interactions
│ │ │ ├─ Nuclear‑spin qubits
│ │ │ ├─ Hybrid atom–ion arrays
│ │ │ ├─ Fermionic‑atom processors
│ │ │ └─ Atom ensembles/ superatoms
│ │ └─ Trapped ions
│ │ ├─ Zeeman‑split qubits (10 MHz)
│ │ ├─ Hyperfine qubits (GHz)
│ │ ├─ Fine‑structure qubits (10 THz)
│ │ ├─ Optical‑clock qubits (100 THz)
│ │ ├─ Rydberg‑state ions
│ │ ├─ Dual‑ion cooling/logic pairs
│ │ ├─ Penning‑trap arrays
│ │ ├─ Paul‑trap arrays
│ │ └─ qCCD (quantum CCD) chains
│ └─ Electrons control
│ ├─ Superconductors (Josephson circuits)
│ │ ├─ Charge qubits → Transmon
│ │ ├─ Flux qubits → Fluxonium
│ │ ├─ Coaxmon variants
│ │ ├─ Bosonic encodings
│ │ │ ├─ GKP codes
│ │ │ ├─ Cat‑qubits (Kerr‑cat, zero‑π)
│ │ │ └─ Dual‑rail oscillators
│ │ └─ π‑Josephson junction qubits
│ ├─ Silicon/ SiGe/ GaAs
│ │ ├─ Electron‑spin quantum dots
│ │ ├─ Hole‑spin qubits
│ │ ├─ Orbital‑spin qubits
│ │ ├─ Donor electron & nuclear spins
│ │ └─ Defect atoms in strained lattice
│ ├─ Topological
│ │ └─ Majorana‑fermion qubits
│ ├─ Cavity vacancies/ color centers
│ │ ├─ NV centers (diamond)
│ │ └─ SiV, SnV, T/W/G/C centers, etc.
│ └─ Magnetic & molecular spins
│ ├─ Magnetic clusters (e.g., Fe₈, Mn₁₂, heterometallic rings, other candidates)
│ └─ Magnetic nanodisks (meron/skyrmion)
|
└─ Flying Qubits (mobile)
├─ Photons
│ ├─ Time‑bin/ frequency‑bin photons
│ ├─ Continuous‑variable (CV) encodings
│ │ ├─ CV cluster states
│ │ └─ Non‑Gaussian resource states
│ ├─ Cluster‑state MBQC
│ ├─ Coherent Ising machines
│ ├─ Boson sampling/ GBS
│ └─ Fusion‑based quantum computing
├─ Flying electrons
├─ Domain‑wall qubits (racetrack memory)
├─ Phonon qubits (SAW, acoustic waveguides)
├─ Exciton‑polariton qubits
├─ Plasmon qubits (graphene, metallic)
└─ Magnon qubits (spin‑wave packets)
Qubit-as-Mode
├─ Spectral isolation (mechanism-agnostic requirement)
│ A) Intrinsic anharmonicity (nonlinear oscillators/ circuits)
│ B) Selection rules & internal level structure
│ C) Interaction-induced blockade/ many-body protection
│ D) Confinement & quantization (spatial/ orbital/ band)
│ E) Encoded manifolds (bosonic/stabilizer protected subspaces)
│ F) Topological protection (gap + nonlocal encoding)
│ G) Mode orthogonality & interferometric isolation (photonic/flying-mode encodings)
│ H) Dispersion-/bandgap-engineered quasiparticles (frequency–k isolation)
│ I) Spin-texture doublets (prospective; texture-defined manifolds)
│
├─ Control & readout (pick mechanisms appropriate to each row)
│ ├─ Microwaves/flux (SC circuits) → dispersive cQED
│ ├─ Lasers (ions/atoms) → fluorescence, shelving
│ ├─ Photonics → interferometers + detectors
│ └─ Magnetization fields & spin textures (spintronics) → STT/SOT/VCMA, TMR/GMR, AHE/THE, MOKE, ISHE, FMR/BLS
│
├─ Coherence engineering (T1, T2 ≫ t_gate, t_read)
│ ├─ Materials & surfaces, filtering, shielding; sweet spots; dynamical decoupling
│ └─ From physical quality → QEC thresholds (surface code, bicycle/QLDPC, cat/GKP hybrids)
│
└─ Scale-up
├─ Connectivity graphs & couplers/buses
├─ Calibration stability & crosstalk control
└─ Logical qubits via codes (surface, QLDPC/bicycle, cat/GKP hybrids)
Qubit-as-Mode
├─ Spectral isolation (mechanism-agnostic requirement)
│ A) Intrinsic anharmonicity (nonlinear oscillators/ circuits)
│ ├─ Superconductors (Josephson circuits)
│ │ ├─ Charge qubits → Transmon
│ │ ├─ Flux qubits → Fluxonium
│ │ ├─ Coaxmon variants
│ │ ├─ π-Josephson junction qubits
│ │ └─ (†) Zero-π (protected circuit design; see G, also often grouped with protected/encoded)
│
│ B) Selection rules & internal level structure
│ ├─ Trapped ions
│ │ ├─ Zeeman-split qubits (≈10 MHz)
│ │ ├─ Hyperfine qubits (GHz)
│ │ ├─ Fine-structure qubits (≈10 THz)
│ │ ├─ Optical-clock qubits (≈100 THz)
│ │ ├─ Rydberg-state ions (selection + blockade coupling)
│ │ ├─ Dual-ion cooling/logic pairs
│ │ ├─ Penning-trap arrays
│ │ ├─ Paul-trap arrays
│ │ └─ qCCD (quantum CCD) chains
│ ├─ Cold atoms (neutral)
│ │ ├─ Nuclear-spin qubits (hyperfine/Zeeman)
│ │ ├─ Ground–Rydberg transitions (internal level isolation; blockade used for gates)
│ │ ├─ Hybrid atom–ion arrays
│ │ ├─ Fermionic-atom processors
│ │ └─ Atom ensembles/ superatoms (collective internal states)
│ ├─ Cavity vacancies/ color centers
│ │ ├─ NV centers (diamond)
│ │ └─ SiV, SnV, GeV, etc. (group-IV vacancy centers; “T/W/G/C”)
│ ├─ Silicon/ SiGe/ GaAs (donors & dots)
│ │ ├─ Donor electron & nuclear spins (hyperfine + Zeeman)
│ │ └─ Defect atoms in strained lattice (crystal-field + Zeeman)
│ └─ Magnetic & molecular spins
│ ├─ Magnetic clusters (Fe₈, Mn₁₂, heterometallic rings)
│ └─ Molecular/solid-state spin doublets (crystal-field + anisotropy)
│
│ C) Interaction-induced blockade/ many-body protection
│ ├─ Cold atoms
│ │ ├─ Rydberg–Rydberg ► simulators, gates (dipole blockade)
│ │ └─ Ground–Rydberg interactions (blockade-enabled isolation during gates)
│ └─ Trapped ions
│ └─ Rydberg-state ions (blockade + ionic selection rules)
│
│ D) Confinement & quantization (spatial/ orbital/ band)
│ ├─ Silicon/ SiGe/ GaAs (quantum dots)
│ │ ├─ Electron-spin quantum dots (Zeeman-split in a confined orbital)
│ │ ├─ Hole-spin qubits (strong spin-orbit; split doublets)
│ │ └─ Orbital-spin qubits (orbital quantization + spin physics)
│ └─ Exciton(-polaritons) in microcavities (Rabi splitting; cavity-mode quantization) (see also I)
│
│ E) Encoded manifolds (bosonic/stabilizer protected subspaces)
│ ├─ Bosonic encodings (oscillators)
│ │ ├─ GKP codes
│ │ ├─ Cat-qubits (Kerr-cat)
│ │ └─ Dual-rail oscillators (two-mode encodings; in circuits or photonics)
│ └─ (†) Zero-π (protected circuit manifold; also cited under A/G)
│
│ F) Topological protection (gap + nonlocal encoding)
│ └─ Majorana-fermion qubits (topological superconductors; non-Abelian zero modes)
│
│ G) Mode orthogonality & interferometric isolation (photonic/flying-mode encodings)
│ ├─ Photons (stationary in cavities or flying in links)
│ │ ├─ Time-bin/ frequency-bin photons
│ │ ├─ Dual-rail/ path/ polarization encodings
│ │ ├─ Continuous-variable (CV) encodings
│ │ │ ├─ CV cluster states (graph states)
│ │ │ └─ Non-Gaussian resource states
│ │ ├─ Cluster-state MBQC (measurement-based)
│ │ ├─ Fusion-based quantum computing
│ │ ├─ Boson sampling/ GBS (non-universal but relevant resource physics)
│ │ └─ Coherent Ising machines (optical OPO networks; CV/Ising mapping)
│ └─ Flying electrons (ballistic modes; channel/mode orthogonality)
│
│ H) Dispersion-/bandgap-engineered quasiparticles (frequency–k isolation)
│ ├─ Phonon qubits (SAW, acoustic waveguides; discrete modes/bandgaps)
│ ├─ Magnon qubits (spin-wave packets; Kittel/cavity-magnon modes)
│ ├─ Plasmon qubits (graphene/metallic; localized surface plasmons; band-/mode separation)
│ └─ Exciton-polariton qubits (strong coupling; upper/lower polariton gaps; see also D)
│
│ I) Spin-texture doublets (prospective; texture-defined manifolds)
│ ├─ Domain-wall “qubits” (racetrack memory concepts; chirality/position doublets)
│ └─ Magnetic nanodisks (meron/skyrmion core/edge modes as candidate doublets)
│
├─ Control & readout (pick mechanisms appropriate to each row)
│ ├─ Microwaves/flux (SC circuits) → dispersive cQED
│ ├─ Lasers (ions/atoms) → fluorescence, shelving
│ ├─ Photonics → interferometers + detectors
│ └─ Magnetization fields & spin textures (spintronics) → STT/SOT/VCMA, TMR/GMR, AHE/THE, MOKE, ISHE, FMR/BLS
│
├─ Coherence engineering (T1, T2 ≫ t_gate, t_read)
│ ├─ Materials & surfaces, filtering, shielding; sweet spots; dynamical decoupling
│ └─ From physical quality → QEC thresholds (surface code, bicycle/QLDPC, cat/GKP hybrids)
│
└─ Scale-up
├─ Connectivity graphs & couplers/buses
├─ Calibration stability & crosstalk control
└─ Logical qubits via codes (surface, QLDPC/bicycle, cat/GKP hybrids)
Adapted from: Reinke et al., Phonon-Based Scalable Platform for Chip-Scale Quantum Computing, AIP Advances 6, 122002 (2016)
https://doi.org/10.1063/1.4972568
https://creativecommons.org/licenses/by-nc-nd/4.0/
Adapted from: Zou et al., Quantum Computing on Magnetic Racetracks with Flying Domain Wall Qubits, Phys. Rev. Research 5, 033166 (2023)
https://doi.org/10.1103/PhysRevResearch.5.033166
https://creativecommons.org/licenses/by-nc-nd/4.0/
Borrowed from: Dorroh et al., Theory of Quantum Computation With Magnetic Clusters, IEEE Trans. Quantum Eng 1, 9076325 (2020)
https://doi.org/10.1109/TQE.2020.2975765
https://creativecommons.org/licenses/by-nc-nd/4.0/
Borrowed from: Xia et al., Qubits based on merons in magnetic nanodisks, Commun Mater 3, 88 (2022)
https://doi.org/10.1038/s43246-022-00311-w
https://creativecommons.org/licenses/by-nc-nd/4.0/
Borrowed from: Understanding Quantum Technologies, arXiv 2111.15352, p. 256 (2024)
https://doi.org/10.48550/arXiv.2111.15352
https://creativecommons.org/licenses/by-nc-nd/4.0/
Quantum Hardware + Quantum‑Adjacent Hardware
├─ I. Quantum‑Core Hardware
│ ├─ A. Qubit Technologies
│ │ ├─ 1. Superconducting Qubits
│ │ │ • Transmon • Fluxonium • Flux qubit
│ │ │ • Cavity‑protected (cat‑, binomial‑, GKP‑encoded)
│ │ ├─ 2. Spin‑Based Qubits
│ │ │ ├─ a. Semiconductor Spins (Si/SiGe, GaAs, donors, NV)
│ │ │ └─ b. Magnetic & Molecular Spins
│ │ │ • Magnetic clusters (Fe₈, Mn₁₂, heterometallic rings, other candidates)
│ │ │ • Magnetic nanodisks (meron/ skyrmion qubits)
│ │ ├─ 3. Bosons (microwave photons, phonons, magnons)
│ │ └─ 4. Topological/ Majorana Candidates
│ ├─ B. Quantum Interconnects (“Buses”)
│ │ ├─ 1. Planar Resonators (CPW λ/4, λ/2, lumped, stripline)
│ │ ├─ 2. 3‑D Superconducting Cavities
│ │ ├─ 3. Metamaterial Waveguides & Resonators
│ │ ├─ 4. Photonic Waveguides & Ring‑resonator PICs
│ │ └─ 5. Hybrid Quantum Transducers (electro‑optic, electro‑acoustic, magnonic)
│ ├─ C. Quantum‑Limited & Quantum‑Enhanced Detectors
│ │ ├─ 1. SNSPD
│ │ ├─ 2. KID/ MKID
│ │ ├─ 3. Josephson Photomultipliers (JPM) & Photonics
│ │ └─ 4. Quantum‑optimized Bolometers/ Calorimeters
│ ├─ D. Quantum Memories
│ │ ├─ 1. Rare‑earth AFC crystals
│ │ ├─ 2. Magnon memories
│ │ ├─ 3. 3‑D Cat‑code cavities
│ │ └─ 4. Nuclear‑spin ensembles
│ └─ E. Quantum Photonic Integrated Circuits (QPICs)
│ ├─ 1. SiN/ Si/ SiO₂ wafer‑scale
│ ├─ 2. III‑V hybrids (GaAs, InP)
│ └─ 3. Diamond & LiNbO₃
│
└─ II. Quantum‑Adjacent Hardware
├─ A. Cryogenic Digital Control Logic
│ ├─ 1. Single‑Flux‑Quantum families (RSFQ, RQL, AQFP, eSFQ)
│ ├─ 2. Deep‑Cryo CMOS (4 K)
│ └─ 3. Milli‑Kelvin CMOS (≤ 100 mK)
├─ B. Cryogenic Mixed‑Signal & RF ICs
│ ├─ 1. Time‑interleaved DAC/ADC
│ ├─ 2. RF Transceiver SoCs (2–18 GHz I/Q)
│ └─ 3. Cryo Class‑D Drivers/ Piezo
├─ C. Cryogenic Amplifiers, Filters, & Passive Components
│ ├─ 1. mK Parametric Pre‑Amplifiers
│ │ a. Flux‑pumped Josephson Parametric Amplifier/ Converter (JPA/JPC)
│ │ b. Josephson Traveling‑Wave Parametric Amplifier (JTWPA)
│ │ c. Kinetic‑Inductance Traveling-Wave Parametric Amplifier (KI‑TWPA)
│ │ d. Nanobridge Kinetic Parametric Amplifier (NKPA)
│ │ e. Quantum Capacitance Parametric Amplifier (QCPA)
│ │ f. SNAIL‑based Parametric Amplifier (SPA/ SNAIL‑TWPA)
│ ├─ 2. 4 K HEMT LNAs (octave‑wide, high dynamic range)
│ ├─ 3. RF Isolators/ Circulators (ferrite or on‑chip)
│ └─ 4. Superconducting & SAW Filters
├─ D. Cryogenic Packaging & Interconnect
│ ├─ 1. Flex‑print & interposer tiles
│ ├─ 2. 3-D cavities w/ cryogenic bump-bonds/ interconnects
│ ├─ 3. Coax/ waveguide/ stripline wiring (NbTi, Nb, CuNi)
│ ├─ 4. Optical fiber feedthroughs (1–4 K)
│ └─ 5. Magnetic & vibration shielding, radiation hardeners
└─ E. Cryogenic Memory & Storage
├─ 1. SRAM (FinFET 14‑nm & 5‑nm cryo‑SRAM)
├─ 2. Floating‑Body RAM (FBRAM) at 77 K
├─ 3. Capacitor‑less eDRAM/ DRAM benchmarks (2T0C, 4 K)
├─ 4. JJ‑based RAM (JJ‑RAM, JMRAM)
└─ 5. Spin‑orbit‑torque (SOT) MRAM at 4 K
Acronym Glossary for the Hardware‑Taxonomy Tree
AFC – Atomic Frequency Comb (multiplexed rare‑earth quantum‑memory protocol)
AQFP – Adiabatic Quantum‑Flux‑Parametron (ultra‑low‑energy superconducting logic family)
ADC – Analog‑to‑Digital Converter (mixed‑signal front‑end building block)
AQFP – Adiabatic Quantum‑Flux Parametron
CPW – Coplanar Waveguide (planar superconducting resonator geometry)
CMOS – Complementary Metal‑Oxide‑Semiconductor (mainstream semiconductor process)
DAC – Digital‑to‑Analog Converter (mixed‑signal front‑end building block)
eDRAM – Embedded Dynamic Random‑Access Memory (capacitor‑less or 2T0C variants at cryo‑T)
eSFQ – Energy‑Efficient Single‑Flux‑Quantum logic (bias‑resistor‑free RSFQ derivative)
FinFET – Fin Field‑Effect Transistor (multigate CMOS device)
GKP – Gottesman‑Kitaev‑Preskill bosonic code (grid cat qubit)
HEMT LNA – High‑Electron‑Mobility Transistor Low‑Noise Amplifier (4 K second‑stage amplifier)
ICs – Integrated Circuits
JPA – Josephson Parametric Amplifier (λ/4 or lumped resonant pre‑amp)
JPC – Josephson Parametric Converter (non‑degenerate three‑wave mixer)
JPM – Josephson Photomultiplier (microwave single‑photon detector)
JTWPA – Josephson Traveling‑Wave Parametric Amplifier
KID/ MKID – Kinetic‑Inductance Detector/ Microwave Kinetic‑Inductance Detector
KI‑TWPA – Kinetic‑Inductance Traveling‑Wave Parametric Amplifier
LNA – Low‑Noise Amplifier
MRAM – Magnetoresistive Random‑Access Memory
NKPA – Nanobridge Kinetic Parametric Amplifier
NV – Nitrogen‑Vacancy colour centre (diamond spin qubit)
PIC/ QPIC – (Quantum) Photonic Integrated Circuit
QCPA – Quantum Capacitance Parametric Amplifier
RQL – Reciprocal Quantum Logic (AC‑powered SFQ logic family)
RSFQ – Rapid Single‑Flux‑Quantum logic (classical picosecond digital logic)
SAW – Surface‑Acoustic Wave (piezoelectric filter technology)
SiN/ Si/ SiO₂ – Silicon Nitride/ Silicon/ Silicon‑Dioxide photonic platforms
SNAIL – Superconducting Nonlinear Asymmetric Inductive eLement (tunable χ³ dipole)
SPA – SNAIL Parametric Amplifier (resonant three‑wave mixer)
SNSPD – Superconducting Nanowire Single‑Photon Detector
SoC – System‑on‑Chip (monolithic mixed‑signal controller)
SRAM – Static Random‑Access Memory
SNAIL‑TWPA – Traveling‑Wave Parametric Amplifier built from SNAIL unit cells (see SPA lineage)
TWPA – Traveling‑Wave Parametric Amplifier (generic umbrella for JTWPA, KI‑TWPA, etc.)
"Determinism" in Quantum Computing
├─ Physics limit (Born rule)
│ └─ Single shot random unless in eigenstate.
├─ Make success likely → 1
│ ├─ In-circuit: amplitude amplification (Grover angle, fixed-point variants).
│ ├─ Estimation: quantum amplitude estimation (QAE) reduces samples.
│ └─ Statistics: Hoeffding/Chernoff majority/CI boosts.
├─ Make errors vanishingly rare
│ ├─ Active: Fault-tolerant QEC (e.g., bicycle code); logical p_L ↓ ~ exp(−α·d) below threshold.
│ └─ Passive: Topological protection (hardware)
│ ├─ Non-Abelian anyons/ Majorana zero modes → non-local encoding, braiding
│ ├─ Splitting ΔE(L) ~ e^{−L/ξ}; thermal errors ~ e^{−Δ/kT}
│ └─ Limits: QP poisoning; 2D self-correction no-go → combine with active QEC
└─ Special cases
└─ Exact algorithms (Deutsch–Jozsa, Bernstein–Vazirani) → deterministic on ideal hardware.
Instead of directly deterministic outcomes like a digital transistor is capable of, a truly perfect qubit would exhibit indirect near-deterministic outcomes “the long way”(yet efficiently) if scaled up to its advantage or utility threshold.
Neumaier, The Born Rule—100 Years Ago and Today, Entropy 27(4), 415 (2025)
https://doi.org/10.3390/e27040415
https://creativecommons.org/licenses/by-nc-nd/4.0/
Ezratty, Understanding Quantum Technologies, arXiv 2111.15352, (2024)
https://doi.org/10.48550/arXiv.2111.15352
https://creativecommons.org/licenses/by-nc-nd/4.0/
| Model | Target p | Shots | (Successes) | (Failures) | Successes Fraction (Observed p) |
Wilson CI 95% Low |
Wilson CI 95% High |
CI Width (95%) |
Required Shots for ±2% |
Required Shots for ±1% |
Required Shots for ±0.5% |
Illustrative Cost (USD) |
|---|---|---|---|---|---|---|---|---|---|---|---|---|
| Toy working qubit | 0.50 | 10,000 | 5,025 | 4,975 | 0.5025 | 0.4927 | 0.5123 | 0.0196 | 2,401 | 9,604 | 38,415 | $0.60 |
| NISQ qubit | 0.60 | 10,000 | 6,010 | 3,990 | 0.6010 | 0.5914 | 0.6105 | 0.0191 | 2,305 | 9,220 | 36,878 | $0.60 |
| Fault-tolerant (logical) | 0.90 | 10,000 | 9,013 | 987 | 0.9013 | 0.8956 | 0.9067 | 0.0111 | 865 | 3,458 | 13,830 | $0.60 |
| Topologically protected | 0.98 | 10,000 | 9,797 | 203 | 0.9797 | 0.9769 | 0.9822 | 0.0053 | 189 | 753 | 3,011 | $0.60 |
| Ideal qubit | 1.00 | 10,000 | 10,000 | 0 | 1.0000 | 0.9996 | 1.0000 | 0.0004 | 1 | 1 | 1 | $0.60 |
- Toy working qubit - Simple demonstrator; about half shots meet the criterion.
- NISQ qubit - Noisy Intermediate-Scale Quantum device; modest success rate above chance.
- Fault-tolerant (logical) - Error-corrected logical qubit; high single-shot success probability.
- Topologically protected - Intrinsic protection; very high single-shot success probability.
- Ideal qubit - Theoretical perfect qubit; always successful in a single shot.
| Mechanism | What protects information | Characteristic scaling | What you tune | Practical caveats |
|---|---|---|---|---|
| Active fault-tolerant QEC (e.g., bicycle code) | Repeated syndrome extraction + decoding; logical information is spread over many qubits | For (often fit as |
Lower physical error rate |
Requires fast, reliable measurements and decoding; overhead is large but scaling is systematic. |
| Passive topological protection (hardware) | Non-local ground-state manifold (e.g., Majorana/anyons) |
Ground-state splitting |
Increase separation |
Quasiparticle poisoning not automatically suppressed; finite-size hybridization. 2D self-correction is a no-go at finite |
Yoder et al., The surface code with a twist, Quantum 1, 2 (2017)
https://doi.org/10.22331/q-2017-04-25-2
https://creativecommons.org/licenses/by-nc-nd/4.0/
Bravyi et al., High-threshold and low-overhead fault-tolerant quantum memory, Nature 627, 778–782 (2024)
https://doi.org/10.1038/s41586-024-07107-7
https://creativecommons.org/licenses/by-nc-nd/4.0/
Lahtinen et al., A Short Introduction to Topological Quantum Computation, SciPost Phys. 3, 021 (2017)
https://scipost.org/SciPostPhys.3.3.021
https://creativecommons.org/licenses/by-nc-nd/4.0/
An Example Architecture of How a Fault-Tolerant Heterogenous/ Hybrid Quantum System Could Look Like (By Onri)
Heterogeneous Quantum Computer (Architected for Fault-Tolerant Compatibility)
├─ Main QPU: Neutral-Atom (Rydberg/ tweezer)
│ ├─ Fast parallel CZ gates (~99.5%); long coherence (≈12.6 s, hyperfine)
│ ├─ Reconfigurable layouts; mid-circuit measurement & erasure
│ └─ On-chip nanophotonics for coupling/ imaging
├─ Co-Processor: Quantum Photonic IC (QPIC)
│ ├─ Time-bin/ cluster-state generation; fusion operations
│ ├─ Waveguide arrays, thin-film LiNbO₃ modulators, PNR detectors
│ └─ Fiber network to other racks/ fridges
├─ Translator(s): μw ↔ optical
│ ├─ Electro-optic (LiNbO₃), opto-mechanical, Rydberg ensembles
│ ├─ Targets: internal η ≥ 0.1–0.5, added noise ≲ 1 photon
│ └─ With JPA/ JTWPA pre-amps (paramps), pump-noise filtering
├─ Quantum Memory: Superconducting Cat (bosonic)
│ ├─ Passive bit-flip suppression (noise bias)
│ ├─ Repetition-cat outer code; bias-preserving gates (SNAP-enabled)
│ └─ Logical store/ refresh; interface to ancilla
├─ Ancilla Layer: Transmons (tight to cat memories & readout)
│ ├─ Microwave-tunable Transmon (all-microwave, fixed-freq)
│ │ ├─ Effective ZZ/ CZ tuning via microwave dressing (MAP/ CR/ MATC-style)
│ │ └─ Flux-noise immunity; no DC-flux lines; compatible with fixed-freq layouts
│ └─ Voltage-tunable Transmon (advanced gatemon)
│ ├─ Frequency agility via electrostatic gating (semiconductor JJ)
│ └─ Syndrome extraction, parity checks, and cavity SNAP orchestration
└─ Classical Control & RAM
├─ Cryo-CMOS SRAM/ FBRAM/ MRAM/ GC-eDRAM near 4-12 K; microcode/ waveform cache
├─ Single-Flux-Quantum Digital (4 K stage; higher-integration families)
│ ├─ RSFQ (DC-biased; ultrafast legacy baseline; static-power overhead); reference-grade timing/ waveform source or local clocks
│ ├─ eSFQ/ ERSFQ (DC-biased, zero static power; preferred for scalable SFQ logic & SFQ-DACs/ JAWS)
│ └─ RQL (AC-powered; no on-chip static power; multi-phase AC clock/ power; AC/ DC converters as needed)
│ • SFQ-based AWG/ DAC for qubit drive (JAWS); isolate to mitigate quasiparticles; near-deterministic timing
└─ Compiler for biased/ erasure noise and transduction-aware routing
├─ Superconducting
│ ├─ Cross‑Resonance → ZX (drive‑induced dispersive) → CNOT/eCR
│ ├─ Tunable Coupler → exchange/ZZ (flux or parametric) → CZ, iSWAP, fSim
│ ├─ Bus‑RIP → dispersive ZZ (driven resonator) → CZ, multi‑qubit phase
│ └─ MAP/CCR → engineered higher‑levels / exchange → CPHASE, iSWAP
├─ Trapped Ions
│ ├─ Mølmer–Sørensen → XX/YY (spin‑dep. force via phonons) → CNOT‑equiv.
│ └─ Cirac–Zoller → sideband‑mediated (phonon bus) → CNOT
├─ Neutral Atoms
│ └─ Rydberg blockade → Ising‑like ZZ (vdW shift) → CZ/CNOT
├─ Semiconductor Spins
│ ├─ Exchange J(V) → Heisenberg/Ising‑like → CZ/CNOT/(√)iSWAP
│ ├─ Capacitive → dipole‑dipole (charge‑assisted) → CZ/iSWAP‑like
│ └─ cQED resonator → exchange via virtual photons → iSWAP/fSim
├─ NV Centers
│ ├─ Spin–photon link → heralded entanglement → Bell/parity ops
│ └─ Dipolar (local) → secular dipole terms → CZ/SWAP‑like
└─ Photonics
├─ Linear optics → measurement‑induced nonlinearity → CZ/CNOT (prob.)
└─ CV squeezing → Gaussian entanglers → MBQC two‑mode ops
Sundaresan et al., Reducing Unitary and Spectator Errors in Cross Resonance with Optimized Rotary Echoes, PRX Quantum 1, 020318 (2020)
https://doi.org/10.1103/PRXQuantum.1.020318
https://creativecommons.org/licenses/by-nc-nd/4.0/
Sung et al., Realization of High-Fidelity CZ and ZZ-Free iSWAP Gates with a Tunable Coupler, Physical Review X 11, 021058 (2021)
https://doi.org/10.1103/PhysRevX.11.021058
https://creativecommons.org/licenses/by/3.0/
Song et al., Continuous-variable geometric phase and its manipulation for quantum computation in a superconducting circuit, Nature Communications 8, 1061 (2017)
https://doi.org/10.1038/s41467-017-01156-5
https://creativecommons.org/licenses/by/4.0/
Barron et al., Microwave-based arbitrary CPHASE gates for transmon qubits, Scientific Reports 10, 15206 (2020)
https://doi.org/10.1038/s41598-020-66939-x
https://creativecommons.org/licenses/by/4.0/
Zhang et al., Tunable Inductive Coupler for High-Fidelity Gates Between Fluxonium Qubits, PRX Quantum 5, 020326 (2024)
https://doi.org/10.1103/PRXQuantum.5.020326
https://creativecommons.org/licenses/by/4.0/
Grzesiak et al., Efficient arbitrary simultaneously entangling gates on a trapped-ion quantum computer, Nature Communications 11, 2963 (2020)
https://doi.org/10.1038/s41467-020-16790-9
https://creativecommons.org/licenses/by/4.0/
Low et al., Practical trapped-ion protocols for universal qudit-based quantum computing, Physical Review Research 2, 033128 (2020)
https://doi.org/10.1103/PhysRevResearch.2.033128
https://creativecommons.org/licenses/by/4.0/
Henriet et al., Quantum computing with neutral atoms, Quantum 4, 327 (2020)
https://doi.org/10.22331/q-2020-09-21-327
https://creativecommons.org/licenses/by/4.0/
Pompili et al., Experimental demonstration of entanglement delivery using a quantum network stack, npj Quantum Information 8, 121 (2022)
https://doi.org/10.1038/s41534-022-00631-2
https://creativecommons.org/licenses/by/4.0/
Ma̧dzik et al., Conditional quantum operation of two exchange-coupled donors in silicon, Nature Communications 12, 181 (2021) https://doi.org/10.1038/s41467-020-20424-5 https://creativecommons.org/licenses/by/4.0/
Harvey-Collard et al., Coherent Spin–Spin Coupling Mediated by Virtual Microwave Photons, Physical Review X 12, 021026 (2022) https://doi.org/10.1103/PhysRevX.12.021026 https://creativecommons.org/licenses/by/3.0/
Two weakly anharmonic oscillators (transmons) with bare frequencies (
Sundaresan et al., Reducing Unitary and Spectator Errors in Cross Resonance with Optimized Rotary Echoes, PRX Quantum 1, 020318 (2020)
https://doi.org/10.1103/PRXQuantum.1.020318
https://creativecommons.org/licenses/by-nc-nd/4.0/
| Qubit carrier (microscopic) | Gate mechanism | Typical "lab-bench" hardware (macroscopic) | Measurement |
|---|---|---|---|
| Liquid-state NMR (nuclear spins in molecules floating in a beaker) | RF pulse sequences implement universal gates on nuclear spins | Commercial NMR spectrometer, 10-30 MHz RF coils; no vacuum, no cryogenics if you use a permanent-magnet benchtop unit | Inductive voltage in same RF coil (macroscopic signal from |
| Trapped ions (e.g. |
Laser-driven stimulated-Raman or Mølmer-Sørensen gates | Millimeter-scale metal-rod Paul trap, tabletop lasers ( |
Fluorescence counted by photomultiplier/APD |
| Neutral atoms in optical tweezers / optical lattices | Rydberg blockade or spin-exchange gates | Commercial diode lasers & objective lens; glass vacuum cell; spatial-light-modulator for tweezer array | Fluorescence imaging onto a CCD |
| Linear-optics quantum computing | Hong-Ou-Mandel interference; waveplate phase shifters | Off-the-shelf mirrors, beamsplitters, Pockels cells, optical fibres | Single-photon avalanche diodes |
| NV centres in bulk diamond | Microwave pulses + optical spinselective shelving | One diamond crystal; microwave stripline printed on FR-4; 532 nm laser; roomtemperature operation | Spin-dependent fluorescence into an objective |
Key limitation is solid-state scalability and lack of strong on-chip coupling.
| Feature | Description |
|---|---|
| DiVincenzo Criteria + Precision Apparatus + Memory (classical + quantum) | The foundational requirements for a scalable quantum system: the DiVincenzo criteria, high-precision measurement/control apparatus, and both classical and quantum memories. |
| System Stack | Microscopic qubit carrier (programmable 2-level atom [natural or synthetic]) |
| Embedded Chip Components | All layers except the qubit carrier are chip-integrated, enabling precise control/observation and the ability to tie thousands to millions of qubits into a fault-tolerant system. |
| On-Chip Metrology | Integrated, real-time quantum-adjacent device health monitoring for in-situ metrology and device-level diagnostics. |
| Quantum Memory |
Fabricated quantum memories interface with quantum transducers to enable long-range QPU-to-QPU coupling (entanglement bus) for modular quantum computing architectures. |
Key advantage is solid-state scalability and strong on-chip coupling.
| Category | Functionality | Examples |
|---|---|---|
| Projects | Processor Design | DASQA, KQCircuits, PainterQubits/Devices.jl, pyEPR, Qiskit Metal, QuCAT |
| Projects | Simulation and diagnostics | KQCircuits, Pulser, Qiskit Metal, QuTiP, QuTiP-QIP, sc-qubits, Strawberry Fields |
| Projects | Control and data acquisition | ARTIQ, Duke-ARTIQ, Qua |
| Facilities | Remotely Accessible Labs |
Forschungszentrum Jülich through OpenSuperQ, Quantum Inspire |
| Facilities | Testing (Testbeds) | Lawrence Berkeley National Lab's AQT, Open Quantum Design, Sandia National Labs' QSCOUT, Sherbrooke's Distriq DevTeQ, NQCC |
| Facilities | Fabrication (Foundries) | LPS Qubit Collaboratory, UCSB quantum foundry, QuantWare |
$^{a}$ partially open-source
$^{b}$ excluding commercial providers
$^{c}$ private company with support for Qiskit Metal
Adapted from: Shammah, et al., Open Hardware Solutions in Quantum Technology, APL Quantum 1, 011501 (2024)
https://doi.org/10.1063/5.0180987
https://creativecommons.org/licenses/by-nc-nd/4.0/
Qubit Architectures vs. Deployment Scale
├─ Large‑scale/ Data‑center‑oriented (≈10²–10⁶ physical qubits, many lanes)
│ ├─ Superconducting transmon lattices
│ │ ├─ IBM “Heron‑class” tunable‑coupler tiles (modular roadmap)
│ │ │ ├─ 133‑qubit Heron r1/r2 chips (baseline fidelity node)
│ │ │ ├─ Crossbill prototype: 3 Herons + on‑package m‑couplers
│ │ │ ├─ 462‑qubit Flamingo module: l‑couplers for ~1 m links
│ │ │ ├─ 1,386‑qubit Flamingo tri‑module demonstration (2026)
│ │ │ ├─ Starling fault‑tolerant block (≈200 logical qubits, 10⁸ gates, 2029)
│ │ │ └─ Blue Jay quantum‑centric supercomputer (≈2,000 logical qubits, 10⁹ gates, 2033)
│ │ ├─ IBM 127‑qubit Eagle ➜ 1,386‑qubit Kookaburra (legacy multi‑chip)
│ │ ├─ Rigetti modular tiles
│ │ │ ├─ 84‑qubit Ankaa‑3 (99.5 % CZ fidelity, 2024)
│ │ │ ├─ 36‑qubit chiplet prototype (halved error, Jul 2025)
│ │ │ └─ 336‑qubit Lyra target (narrow quantum advantage, 2026)
│ │ ├─ Google Quantum AI
│ │ │ ├─ 53‑qubit Sycamore (2019)
│ │ │ ├─ 105‑qubit Willow logical‑scaling chip (2024)
│ │ │ └─ Roadmap toward ~1 M physical qubits & fault‑tolerance (~2033)
│ │ └─ Fujitsu–RIKEN superconducting platform (hybrid AI‑HPC)
│ │ ├─ 256‑qubit RQC–Fujitsu machine, external access via hybrid platform (Q1 FY2025)
│ │ ├─ 1,000‑qubit facility under construction (availability target: FY2026)
│ │ └─ ≥10,000‑qubit development program, system completion targeted around 2030, aligned with FugakuNEXT AI‑HPC
│ ├─ Superconducting bosonic/cat‑code processors (oscillator‑encoded)
│ │ └─ AWS Center for Quantum Computing (Caltech)
│ │ ├─ Ocelot cat‑qubit chip (Nature‑reported, Feb 2025); hardware‑efficient QEC with up to ~90% lower overhead vs. conventional approaches
│ │ ├─ Blueprint: concatenated cat codes + repetition/surface code stack (arXiv→PRX Quantum, 2020→2022)
│ │ └─ First AWS‑built systems intended to go live on Amazon Braket at AWS’s Pasadena facility (data‑center cloud orientation)
│ ├─ Neutral‑atom arrays
│ │ ├─ QuEra Aquila 256‑qubit Rydberg computer (2022 cloud)
│ │ ├─ Atom Computing “Phoenix” 1,225‑qubit ytterbium array (2023)
│ │ └─ Pasqal roadmap to 10,000‑qubit array (2026)
│ ├─ Photonic cluster‑state processors
│ │ ├─ PsiQuantum Omega silicon‑photonics chiplets, mass‑fab (2025)
│ │ └─ Xanadu Borealis 216‑mode Gaussian‑boson‑sampler (2022)
│ ├─ Trapped‑ion modular racks
│ │ └─ IonQ Forte (35 algorithmic qubits) + cryptographically relevant quantum computer roadmap (2028)
│ ├─ Silicon spin‑qubit tiles
│ │ ├─ Intel “Tunnel Falls” 12‑qubit chip, 300 mm CMOS fab (2023)
│ │ ├─ Horse Ridge II 4 K cryo‑CMOS controller (wiring cutback)
│ │ └─ Pando Tree mK cryo‑CMOS fan‑out (10–20 mK stage)
│ └─ Flux‑qubit quantum annealers
│ └─ D‑Wave Advantage2 (≈7,000 flux qubits, Zephyr topology, 2025 general availability)
|
└─ Small‑scale/ Academic‑lab chips (few traffic lanes)
├─ Fixed‑frequency transmons on single dies
│ └─ Cross‑resonance & sideband gates, 2‑to‑10‑qubit testbeds
├─ Fluxonium qubits
│ └─ >100 µs coherence; microwave‑only CZ studies
├─ NV‑center diamond qubits
│ └─ Two‑qubit entanglement & sensor‑LASER hybrids
├─ Semiconductor spin quantum dots
│ └─ 2‑to‑4‑qubit Si/SiGe or MOS devices (TU Delft, UNSW/ Diraq)
├─ Photonic linear‑optics benches
│ └─ Dual‑rail photons, Hong‑Ou‑Mandel, teleportation demos
└─ Superconducting flux qubits (annealing physics)
└─ Non‑stoquastic Hamiltonian & prime‑factor test circuits
(For more information, see the following document: Cryostat Market)
CRYOGENIC VESSELS
├─ Passive Vessels (no active temp control)
│ └─ Dewars [L] [vacuum-insulated storage]
│ ├─ Static/ Storage Dewar [L]
│ ├─ Transport Dewar (road/ air) [L]
│ └─ Open "bucket" Dewar (bench-top dip) [L]
│
└─ Cryostats (active temp control)
├─ Liquid-Filled Platforms [L]
│ ├─ Bath Cryostat [L]
│ │ ├─ LN2 bath (~77 K) [L]
│ │ └─ LHe bath (4.2 K; pumped 1 K pot) [L]
│ └─ Continuous-Flow Cryostat (4 K – 300 K; fed from external Dewar) [L]
├─ Closed-Cycle Platforms "Dry" [D]
│ ├─ Gifford–McMahon (GM) head (≈ 2 – 4 K) [D]
│ └─ Pulse-Tube (PT) head (≈ 2 – 4 K; low vibration) [D]
│ └─ Dilution Refrigerator (< 10 mK) [D‡]
└─ Ultra-Low-T Inserts (mount on any 2–4 K stage)
├─ DR inserts [L/D]
├─ ADR/ PDR 50 – 100 mK [L/D]
├─ 3He Sorption Cooler 250 – 400 mK [L/D]
└─ Pumped-4He 1 K Stage/ VTI [L/D]
Legend
[L] Requires stored liquid cryogen
[D] Cryogen-free mechanical (GM or PT) cooler
[L/D] Available in both wet-dipstick and dry bolt-on versions
[D‡] > 90 % of new DRs ship cryogen-free; a few legacy wet dip-stick units still exist
---
Form-Factor Families ─ Dilution Refrigerators/ Non-Dilution Cryostats/ Paired Dewar Vessels
├─ Table‑Top/ Insert (< 0.5 m²)
│ ├─ DR attocube attoDRY‑800/ ‑1100
│ ├─ DR Cryogenic Ltd STM‑insert DRs (UHV tubes)
│ └─ Dewar KGW‑Isotherm lab borosilicate/ stainless hybrids (< 30 L)
│
├─ Ultra‑Compact Floor (≈ 0.6 – 0.8 m²)
│ ├─ DR Bluefors Ultra‑Compact LD (≤ 300 mm plate)
│ ├─ DR Maybell The Fridge (≤ 10 mK; > 500 µW @ 100 mK; > 35 L below MXC)
│ └─ Dewar Statebourne Cryolab & CryoCycl LN₂ micro‑bulk (30 – 60 L)
│
├─ Compact Floor‑Standing (≈ 1 m²)
│ ├─ DR Bluefors LD / SD
│ ├─ DR FormFactor‑HPD JDry‑400 · LF‑400
│ ├─ DR Oxford Instruments Proteox S
│ ├─ DR Quantum Design PPMS DynaCool + DR insert
│ ├─ Non‑DR Quantum Design PPMS DynaCool (no DR insert)
│ ├─ Non‑DR Quantum Design VersaLab
│ ├─ Non‑DR Quantum Design MPMS‑3 SQUID
│ └─ Dewar Cryofab CMSH liquid‑helium Dewars (20 – 500 L)
│
├─ Large‑Frame (≥ 1 m²)
│ ├─ DR Bluefors XLD / XL
│ ├─ DR FormFactor‑HPD XLF‑600
│ ├─ DR Oxford Instruments Proteox MX/ LX
│ ├─ DR ICE Oxford DRY‑ICE Eden
│ ├─ DR Zero Point Cryogenics Model L
│ ├─ DR Leiden Cryogenics CF‑CS‑XXL/ 1 m plate
│ ├─ DR Maybell The Big Fridge (> 130 L below MXC)
│ └─ Dewar Wessington PV / TPV tanks · Cryo Diffusion LO / CDB series (> 1,000 L)
│
└─ Data‑Center/ XXL (> 1.4 m² · multi‑PT stacks)
├─ DR Bluefors KIDE (1.6 m² flange)
├─ DR Cryoconcept HEXA‑DRY XXL (Ø 800 mm)
├─ DR Oxford Instruments ProteoxQX (≥ 3 m tall, ≳ 1.5 m wide accessible workspace; 4–6 SIs; connectable modules)
├─ DR QuantumCTek EZ‑Q (mass‑production line)
├─ DR ULVAC next‑gen DR (IBM co‑design, slated ≥ 2026)
└─ Dewar Taiyo Nippon Sanso bulk LN₂ tanks · Sumitomo (SHI) GM‑precooled LHe vessels
DR: Dilution Refrigerator
MXC: Mixing Chamber
| Passive‑vessel subtype | Common cryogens† | Practical temperature floor* | Core thermal/ safety constraints |
|---|---|---|---|
| Open “bucket” (wide‑mouth Dewar) | LN₂, LAr (occasionally LO₂ for spot cleaning) | 77 K (LN₂)/ 87 K (LAr) | Violent bubbling on warm insertion; splash, frost & rapid O₂ enrichment; zero over‑pressure protection — must remain vented (ehs.lbl.gov) |
| Static storage Dewar (bench or floor, non‑pressurized) |
LN₂, LAr, LO₂, LHe (with LN₂ shield) | 4.2 K for LHe (inner can) ≈ 77 K for LN₂ shield |
Multilayer insulation (MLI) plus <10⁻⁵ mbar vacuum to limit radiative & gaseous conduction loads; vented neck to avoid plug ice; shield‑fill adds ≈1 W latent load per liter (americanmagnetics.com, EHRS) |
| Transport Dewar/ ISO tank (road, sea, or air certified) |
LN₂, LHe, LH₂ (ISO‑T75) | 4.2 K (LHe)/ 20.3 K (LH₂) | Must survive continuous vibration & shocks (ADR, IMDG, IATA); dual or triple pressure‑relief trains sized for full flash; seismic‑stop frame & slosh‑baffle for air cargo (Wessington, cryotherminc.com, ehs.lbl.gov) |
†LO₂ and LH₂ add powerful oxidizer/flammability hazards and are therefore restricted to specially cleaned, oxygen‑compatible or hydrogen‑compatible hardware. *Temperature “floor” means the minimum bath temperature achievable at 1 atm with pure, saturated liquid of the listed cryogen(s).
- Thermos™: commercial trademark (1904) for consumer Dewars (vacuum insulated flask); illustrates the generalization of the scientific invention.
- Cryostat: a portmanteau of Greek κρύος (kryos, “frost”) + -stat (“to make stand, hold”), literally “cold-keeper.”
- Dewar or Dewar flask: is essentially an ultra-efficient, vacuum-insulated “thermos.” Dewar is named after its inventor, Sir James Dewar (1842-1923).
- Open Dewars become impractical for helium because superfluid He-II (below 2.17 K) can “creep” up walls (Rollin film) and escape.
- For millikelvin work, you attach an insert (e.g., dilution refrigerator) to a 4 K flange.
- Some modern laboratories skip stored liquids entirely by tying the “Cryostat” branch’s pulse-tube coolers straight to a helium-recovery compressor; nevertheless, Dewars are still ubiquitous for transport, purge, and backup.
- Dilution (as in “dilution refrigerator”): from Latin diluere “to wash away/thin out,” via the French term “dilution”. In a dilution refrigerator the thinning of a ³He-rich phase into a ⁴He-rich phase at ≈ 0.87 K absorbs heat (enthalpy of mixing), allowing continuous cooling to <10 mK. The idea was proposed by Heinz London (1951) and first realized experimentally by the Cambridge–Oxford collaboration in the early 1960s; the term “dilution refrigerator” cemented itself as the technology matured through the 1970s.
| Term | OEM language | Function |
|---|---|---|
| XLDsl Dilution Refrigerator Measurement System | Marketed as a cryogen-free DR measurement system with large experimental space. | The entire fridge (including still, heat-exchangers, mixing chamber) is already inside the vacuum can. |
| High-Density Wiring (side-load or top-load) | Bluefors calls the modular wiring loom “High-Density Wiring,” compatible with XLD. | Provides hundreds of coax/twisted-pair lines; resembles a metallic “chandelier.” |
| Colloquial “chandelier” | Community photos and forum threads show the gold-plated wiring tree hanging from the mixing chamber. | Visual nickname, not a refrigeration stage. |
Key idea: the chandelier is part of the wiring infrastructure, not the refrigeration insert. You can call it a high-density wiring chassis, a modular loom that brings hundreds of coax, twisted-pair, optical fiber, or ribbon lines down to the mixing-chamber plate. In Bluefors systems the dilution unit is permanently integrated; users add or swap chandeliers (wiring modules, attenuators, filters) to suit qubit count, signal bandwidth, or device technology.
| Indicator | Dilution Refrigerator Insert | Wiring “Chandelier” |
|---|---|---|
| Contains still, heat-exchangers, mixing chamber | Yes | No |
| Circulates ³He/⁴He mixture | Yes | No |
| Must connect to gas-handling system | Yes | No |
| Bolts to 50 mK plate; routes cables & attenuators | Optional plate on bottom | Primary purpose |
| Delivered as stand-alone module for a pre-existing 4 K cryostat | DynaCool DR insert (dry) | N/A—comes with chassis |
├─ A) Are you talking about a QUANTUM PHOTONIC QUBIT CHIP?
│ ├─ A1) Encoding & detection path: DISCRETE-VARIABLE (single photons)?
│ │ ├─ A1.i) Are superconducting detectors (SNSPD/TES) ON-CHIP or CO-PACKAGED?
│ │ │ ├─ YES → Plan CRYOGENICS (≈0.1–4 K). Also avoid thermo-optic tuning; use Pockels/magneto-optic/phase-change.
│ │ │ └─ NO → Go to A1.ii.
│ │ ├─ A1.ii) Are you using near-deterministic QD single-photon SOURCES on-chip/co-packaged?
│ │ │ ├─ YES → Plan CRYOGENICS (≈4–10 K). Processor often rides in same cryostat.
│ │ │ └─ NO → Go to A1.iii.
│ │ ├─ A1.iii) Are DETECTORS external and warm-compatible (Si/GeSi SPADs; InGaAs SPADs with TEC)?
│ │ │ ├─ YES → Processor CAN stay ROOM TEMPERATURE (stabilize with small TEC if needed).
│ │ │ └─ NO → If external detectors are SNSPDs, only the detector rack is cold; processor can still be ROOM TEMPERATURE.
│ │
│ └─ A2) Encoding & detection path: CONTINUOUS-VARIABLE (squeezed states + homodyne)?
│ ├─ Sources and balanced-homodyne detectors are ROOM TEMPERATURE by default.
│ └─ Only plan CRYOGENICS if co-integrating cold peripherals (e.g., rare-earth memories) or if your system choice is to
│ co-locate everything to cut fiber coupling loss into a cryostat.
│
└─ B) Are you talking about a NON-QUBIT QUANTUM INTEGRATED CIRCUIT?
├─ B1) Quantum communications TRANSMITTERS, linear-optics processors, quantum sensors (no on-chip cryo parts)?
│ └─ ROOM TEMPERATURE (standard hermetic/TEC packages).
├─ B2) Photonic READOUT for superconducting electronics (e.g., 4 K data links) or on-chip SNSPD arrays for sensing?
│ └─ Plan CRYOGENICS; use cryo-compatible EO modulators (LN/BTO), not thermo-optic heaters.
└─ B3) Memories/interfaces:
├─ Rare-earth–doped solid-state memories → CRYOGENICS (few kelvin).
└─ Warm-vapor (alkali) memories → ROOM TEMPERATURE, with bandwidth/noise trade-offs.
Note: Integrating superconducting detectors on the chip is a sufficient reason to put the whole chip under cryogenic conditions, but it is not the only one; cryogenic sources/ memories, loss-minimizing co-location, hybrid architectures can lead to the same design choice. If none of those are on-chip, the processor itself normally runs just fine at room temperature.
Adapted from: Vigneau et al., Probing Quantum Devices with Radio-Frequency Reflectometry Appl. Phys. Rev. 10, 021305 (2023)
https://doi.org/10.1063/5.0088229
https://creativecommons.org/licenses/by-nc-nd/4.0/
| Amplifier Type | Typical 3‑dB Bandwidth (BW) | Drive (Pump) Power | Pump Frequency |
|---|---|---|---|
| JPA | Tens of MHz (5–50 MHz; up to ≈500 MHz with impedance engineering) | –30 to –20 dBm for 20 dB gain | ≈ 2 × fsignal |
| JTWPA | Multi‑GHz (≈ 3 GHz span) | –15 dBm to +3 dBm on‑chip for 20 dB | In‑band (phase‑matched, e.g. 7.2 GHz) |
| KI‑TWPA | 4–11 GHz (single stage 10–20 dB) | –30 to –7 dBm (film‑ & mixing‑order dependent) | Pump at high band edge (7–10 GHz) |
| NKPA | Few‑MHz BW (gain‑BW ≈ 50–250 MHz) | –68 to –87 dBm (42 dB gain) | Two pumps ±Δ around ω₀ |
| QCPA | 1–2 MHz BW | ≈ 1 µW (–30 dBm) | ≈ 2 × fsignal (e.g. 740 MHz) |
| HEMT LNA (conventional cryogenic) | Multi‑GHz (e.g. 1–18 GHz usable to 22 GHz) | DC bias ≈ 20–50 mW (1.2 V × 27 mA @ 4 K is typical) | None – un‑pumped device |
| HEMT LNA (advanced, Low Noise Factory) | 4–8 GHz span (variants 0.3–14 GHz also available) | DC bias ≈ 7–15 mW (0.6 V × 13 mA) | None – un‑pumped device |
Note: A cryogenic HEMT LNA may be used by itself whenever a few‑kelvin noise temperature, octave‑wide bandwidth, and large dynamic range are sufficient; but for sub‑kelvin, near‑quantum‑limited measurements (qubit readout, axion searches, squeezed‑state detection) the HEMT is relegated to a second stage and is preceded by a parametric preamplifier (JPA, JTWPA, KI‑TWPA, NKPA, or QCPA) that sets the system noise floor.
Related Acryonyms
dBm – Decibels relative to 1 milliwatt
HEMT - High-Electron-Mobility Transistor
LNA - Low Noise Amplifier
JPA – Josephson Parametric Amplifier
JTWPA – Josephson Traveling‑Wave Parametric Amplifier
KI‑TWPA/ KIT – Kinetic‑Inductance Traveling‑Wave Parametric Amplifier
NKPA – Nanobridge Kinetic‑Inductance Parametric Amplifier
QCPA – Quantum‑Capacitance Parametric Amplifier
RPM – Resonant Phase Matching
3‑wave/ 4‑wave mixing (3WM/ 4WM) – Parametric processes satisfying ωₚ = ωₛ + ωᵢ (3‑wave) or 2 ωₚ = ωₛ + ωᵢ (4‑wave)
Adapted from: Krinner et al., Engineering Cryogenic Setups for 100-qubit Scale Superconducting Circuit Systems, EPJ Quantum Technol. 6, 2 (2019)
https://doi.org/10.1140/epjqt/s40507-019-0072-0
https://creativecommons.org/licenses/by-nc-nd/4.0/
Borrowed from: Kiene et al., A 1-GS/s 6–8-b Cryo-CMOS SAR ADC for Quantum Computing, IEEE J. Solid-State Circuits 58, 7 10036483 (2023)
https://doi.org/10.1109/JSSC.2023.3237603
https://creativecommons.org/licenses/by-nc-nd/4.0/
Borrowed from: Vigneau et al., Probing Quantum Devices with Radio-Frequency Reflectometry, Appl. Phys. Rev. 10, 021305 (2023)
https://doi.org/10.1063/5.0088229
https://creativecommons.org/licenses/by-nc-nd/4.0/
| Task | What the mixer does | Typical placement | Common issues | Standard mitigations |
|---|---|---|---|---|
| Up-conversion for gates | Translates |
AWG → I/Q mixer → microwave chain | LO leakage, image tone, gain/phase imbalance | I/Q calibration, digital SSB, predistortion |
| Down-conversion for readout | Translates resonator output to IF/baseband for ADC | LNA → mixer → IF chain → ADC | Phase drift, DC offsets, conversion loss | Phase-coherent LOs, offset nulling, calibration |
| Mixer calibration | Measures/compensates amplitude/phase imbalance, offsets | Both control and readout paths | Time/frequency drift | Routine recalibration, temperature control |
| Alternatives/adjacent | Direct RF from RFSoC, or double-superhet | Controller front-ends | Complexity vs. spurs, latency | Integrated digital DSP, careful LO plan |
Frequency Translation in Quantum Control
├─ Up-conversion (control)
│ ├─ Baseband I/Q → I/Q mixer + LO → SSB at ωq
│ └─ Calibrate: LO leak, image, imbalance
├─ Down-conversion (readout)
│ ├─ Cavity tone + LO → IF/baseband
│ └─ Demodulate → integrate → state decision
└─ Evolving stacks
├─ RFSoC direct-RF (QICK) → fewer analog mixers
└─ Double-superhet vs pure I/Q → spur/noise trade-offs
Borrowed from: Ezratty, Understanding Quantum Technologies, arXiv 2111.15352, p. 674 (2024)
https://doi.org/10.48550/arXiv.2111.15352
https://creativecommons.org/licenses/by-nc-nd/4.0/
| Quantum Platform | Measurement Mechanism | Observable Outcome | Key Points/ Notes |
|---|---|---|---|
| Superconducting Qubits |
Dispersive Readout (cQED architecture) |
- Shift in resonance frequency (phase/amplitude change of probe tone) - Often measured via the readout resonators consisting of short superconducting transmission lines that are coupled to a feedline wired to an output, which is wired to a quantum-limited parametric amplifier and typically a high gain, high electron mobility transistor amplifier (HEMT), etc. |
- Qubit and resonator are detuned (dispersive regime), leading to a qubit-state-dependent frequency shift - Detecting transmitted/reflected microwave signal reveals whether the qubit is in - The measurement “collapses” the qubit state, producing a classical result that can be digitized. |
| Trapped Ions |
Fluorescence Detection (e.g., electron shelving technique) |
- Presence or absence of emitted photons (fluorescence) | - A laser tuned to an electronic transition lights up one qubit state (“bright”) while another remains dark. - Counting photons above a threshold indicates - Non-resonant states do not fluoresce, providing a clear binary readout. |
| Semiconductor Spin Qubits | Spin-Dependent Tunneling/ Spin Blockade | - Electron tunneling current or charge sensor signal | - In gate-defined quantum dots, measuring the spin state uses energy-selective tunneling (e.g., Pauli spin blockade). - A charge sensor (quantum point contact or single-electron transistor) detects whether an electron tunnels, indicating spin-up vs. spin-down. - This process effectively “collapses” the spin state upon measurement. |
| NV Centers in Diamond | Optical Fluorescence Readout | - Photoluminescence intensity (count rate) | - The spin state of the NV center (e.g., - Detecting the photoluminescence intensity indicates the spin state. - Measurement collapses the NV center’s ground-state spin wave function into a definite eigenstate. |
| Photonic Qubits | Single-Photon Detection/ Homodyne Measurement | - Detector “click” (photon arrival) or continuous variable amplitude/phase |
- In single-photon approaches, a photon counter (e.g., avalanche photodiode, superconducting nanowire) registers a detection event, collapsing the photonic mode. - In continuous-variable systems, homodyne or heterodyne detection measures quadratures of the electromagnetic field, giving classical measurement outcomes that reveal quantum state information. |
| Neutral Atoms / Rydberg Atoms | State-Selective Resonant Imaging/ Fluorescence | - Photon emission or ionization detection | - Similar to trapped ions, a resonant laser can cause one hyperfine state to scatter photons (“bright”), while another remains dark. - Rydberg atoms may also be ionized and detected in a channeltron or micro-channel plate detector. The presence/absence of an ion indicates the atomic state. - The measurement outcome collapses the atomic qubit to a definite state in the chosen basis. |
| Superconducting Flux or Phase Qubits | Switching Current/ Flux Detection | - Change in the current-voltage characteristics of the readout circuit | - While cQED dispersive readout is common, some older or specialized superconducting designs measure flux qubits by detecting shifts in the SQUID magnetization or critical current. - The wave function collapse is reflected in whether the circuit remains in a superconducting state or switches to a normal resistive state. |
Expanded Explanation of Key Ideas:
-
Wave Function Collapse
- In the Copenhagen interpretation, a quantum system (e.g., a qubit) is described by a superposition of states until it is measured.
- Collapse means the superposition is projected into an eigenstate of the measured observable, producing a classical result.
-
Dispersive Readout (Superconducting)
- The qubit–resonator system is designed so the qubit’s state modifies the resonator frequency slightly (the dispersive shift,
$(\chi)$ . - A microwave probe tone is sent through or reflected from the resonator, and the measured amplitude or phase shift reveals whether the qubit was
$\lvert 0\rangle$ or$\lvert 1\rangle$ .
- The qubit–resonator system is designed so the qubit’s state modifies the resonator frequency slightly (the dispersive shift,
-
Variety of Measurement Mechanisms
- Trapped Ions: Laser-induced fluorescence, where one qubit state fluoresces strongly and the other does not.
- Semiconductor Spin Qubits: Charge sensing or spin blockade, often measured via a quantum point contact or single-electron transistor.
- NV Centers: Optical readout of spin states via photoluminescence differences.
- Photonic Qubits: Single-photon counters or homodyne detection, collapsing the photonic state.
- Neutral Atoms: Fluorescence or ionization detection for Rydberg states.
-
Outcome vs. Interpretation
- Although each platform’s physical outcome is different (fluorescence photons, current pulses, microwave phase shift, etc.), the conceptual step of mapping a quantum state to a classical result is the same.
- Each row describes a distinct platform or approach, the typical measurement mechanism, and the observable outcome that corresponds to the qubit’s final state (often
$\lvert 0\rangle$ ,$\lvert 1\rangle$ , or some multi-qubit extension).
-
Measurement Fidelity & Qubit Readout
- Designing a high-fidelity measurement is crucial for scalable quantum computing, ensuring that the classical outcome accurately reflects the qubit’s true state.
- Techniques like Josephson parametric amplification in superconducting circuits reduce measurement noise, enabling single-shot readout.
Comparison Between Bose-Einstein Condensates, Superconducting Transmons, & Superconducting Linear Coplanar Waveguide Resonators
| Aspect | Bose–Einstein Condensate (BEC) | Nonlinear JJ qubit (transmon) | Linear CPW resonator |
|---|---|---|---|
| Physical carriers | Neutral atoms (bosons) | Circuit’s superconducting phase across a JJ (plasma mode of Cooper pairs) | Microwave photons in a distributed superconducting cavity |
| Underlying order parameter |
|
Superconducting |
No broken symmetry of the photon field; harmonic cavity mode |
| Governing equation/ Hamiltonian | Gross–Pitaevskii equation; Bogoliubov theory for excitations |
|
|
| Collective low‑energy modes | Bogoliubov phonons (gapless as |
Localized plasma oscillations; levels |
Photons strictly harmonic spacing |
| Josephson physics | Yes, across weak links in atomtronic circuits; oscillations & self‑trapping | Foundational: |
Indirect: CPW provides the linear EM environment coupling to JJ qubits |
| Goldstone/ phase mode | Gapless (sound) | Gapped to plasma frequency (Anderson–Higgs in a charged condensate) | Not applicable (no spontaneous symmetry breaking of the cavity field) |
| “Is it a condensate?” | Yes—thermodynamic condensation of atoms | No—these are quantized circuit modes built on a BCS condensate | No for standard CPWs (photons lack an equilibrium chemical potential); Yes in dye‑microcavity photon BEC platforms |
| Typical excitation scale | Hz–kHz (trap & sound‑set; Bragg phonons in the kHz range) |
|
|
| Representative states ( |
Collective modes, |
|
|
| Open‑access anchors | Dalfovo–Giorgini–Pitaevskii–Stringari (RMP); Bragg phonons | Koch et al. (transmon) + Shimano–Tsuji (Higgs/phase) | Göppl (CPW resonators), Blais et al. (cQED), Klaers/Weitz (photon BEC) |
-
BEC vs nonlinear JJ‑qubit excitations: similar only at the level of macroscopic phase and coherence inherited from broken‑symmetry order parameters; different in that BEC is a true thermodynamic condensation of particles with Bogoliubov phonons, whereas qubit excitations are anharmonic plasma modes of a superconducting circuit whose phase mode is gapped and whose “two‑levelness” is engineered.
-
BEC vs linear CPW resonator excitations: again, shared bosonic coherence but no equilibrium condensation in a standard CPW because photons lack a chemical potential; nonetheless, photonic BEC exists in dye microcavities, and engineered reservoirs in circuit QED now offer a path toward circuit‑photon quantum fluids with BEC‑like features.
Adapted from: Bardin et al., Microwaves in Quantum Computing, IEEE Journal of Microwaves 1, 1 9318753 (2021)
https://doi.org/10.1109/JMW.2020.3034071
https://creativecommons.org/licenses/by-nc-nd/4.0/
Borrowed from: Bardin et al., Microwaves in Quantum Computing, IEEE Journal of Microwaves 1, 1 9318753 (2021)
https://doi.org/10.1109/JMW.2020.3034071
https://creativecommons.org/licenses/by-nc-nd/4.0/
Borrowed from: George et al., Multiplexing Superconducting Qubit Circuit for Single Microwave Photon Generation, J Low Temp Phys 189, 60–75 (2017)
https://doi.org/10.1007/s10909-017-1787-x
https://creativecommons.org/licenses/by-nc-nd/4.0/
| Controller Type | Full Name | Description |
|---|---|---|
| CryoFPGA | Cryogenic Field Programmable Gate Array | A reconfigurable logic device designed to operate at cryogenic temperatures, used for flexible signal processing and control of qubits. |
| Cryo-ASIC | Cryogenic Application Specific Integrated Circuit | A custom-designed integrated circuit optimized for cryogenic operation, tailored for efficient and lowpower qubit control and readout. |
Block Diagram of an Embedded Cryogenic Complementary Metal Oxide Semiconductor (Cryo-CMOS) Qubit Controller & Readout Architecture
Adapted from: Patra et al., Cryo-CMOS Circuits and Systems for Quantum Computing Applications, IEEE J. Solid-State Circuits, 53, 1 (2018)
https://doi.org/10.1109/JSSC.2017.2737549
https://creativecommons.org/licenses/by-nc-nd/4.0/
Block Diagram of an Embedded Cryogenic Application Specific Integrated Circuit (Cryo-ASIC) Qubit Controller & Readout Architecture
This figure highlights the digital and analog components of qubit control and readout for cryogenic ASICs. Digitally, an SPI‑linked sequencer and waveform memory program the amplitude, phase, frequency, and timing of pulses. Analog‑wise, two DAC channels create baseband I and Q envelopes that are filtered and mixed with a low‑phase‑noise local oscillator (I/Q modulation) to produce the microwave XY drive; a separate DAC provides Z‑bias control; and a reflective readout chain transmits a probe tone, then amplifies, down‑converts, filters, and digitizes the return for qubit‑state discrimination. It is important to note that accurate qubit manipulation relies on low phase noise, low jitter, calibrated I/Q balance, and low‑distortion analog buffering throughout the signal path.
Borrowed from: Guo et al., Cryogenic CMOS RF Circuits: A Promising Approach for Large-Scale Quantum Computing, IEEE TSCII, 71, 3 (2024)
https://doi.org/10.1109/TCSII.2023.3333540
https://creativecommons.org/licenses/by-nc-nd/4.0/
Adapted from Sweetnam et al., Simulating the behaviour of travelling wave superconducting parametric amplifiers using a commercial circuit simulator, Supercond. Sci. Technol. 35 095011 (2022)
https://iopscience.iop.org/article/10.1088/1361-6668/ac850b
https://creativecommons.org/licenses/by-nc-nd/4.0/
This is one way to physically simulate or mimic the excitation of a single atom.
Adapted from: Bardin et al., Microwaves in Quantum Computing, IEEE J. Microw. 1, 1 (2021)
https://doi.org/10.1109/JMW.2020.3034071
https://creativecommons.org/licenses/by-nc-nd/4.0/
These are various ways to physically simulate nature manipulating and using natural or synthesized quantum objects.
Corresponding colors for figure
Green: readout line
Blue: readout resonator
Yellow: drive line or capacitor
Note: Bolometer chip is shown on the lower right.
Borrowed from: Gunyhó et al., Single-Shot Readout of a Superconducting Qubit Using a Thermal Detector, Nat Electron 7, 288–298 (2024)
https://doi.org/10.1038/s41928-024-01147-7
https://creativecommons.org/licenses/by-nc-nd/4.0/
Borrowed from: Gunyhó et al., Single-Shot Readout of a Superconducting Qubit Using a Thermal Detector, Nat Electron 7, 288–298 (2024)
https://doi.org/10.1038/s41928-024-01147-7
https://creativecommons.org/licenses/by-nc-nd/4.0/
Borrowed from: Moskalenko et al., High Fidelity Two-Qubit Gates on Fluxoniums Using a Tunable Coupler. npj Quantum Inf 8, 130 (2022)
https://doi.org/10.1038/s41534-022-00644-x
https://creativecommons.org/licenses/by-nc-nd/4.0/
Borrowed from: Bardin et al., Microwaves in Quantum Computing, IEEE Journal of Microwaves 1, 1 9318753 (2021)
https://doi.org/10.1109/JMW.2020.3034071
https://creativecommons.org/licenses/by-nc-nd/4.0/
Adapted from: O’Malley et al., Scalable Quantum Simulation of Molecular Energies, Phys. Rev. X, 6 031007 (2016)
https://doi.org/10.1103/PhysRevX.6.031007
https://creativecommons.org/licenses/by-nc-nd/4.0/
Onri Jay Benally
February 2024
- I. Background & Motivation.
- II. Fabrication Tools vs. 3D Printing.
- III. The Lithography Design Process (Including 3D Modeling & Simulation).
- IV. Masked vs. Maskless Lithography (with Brief Overview of Deposition).
- V. Application Methods in Lithography Used for Quantum Devices.
- VI. Brief Overview of Packaging.
- VII. Conclusion.
- VIII. Examples of Hardware (Supplementary Images).
Layout of an IBM Quantum System 1 (IBM Research).
A quantum computing system can be described by the quantum stack, containing levels of abstraction. The software layer exists on the upper level, while the hardware layer is on the lower level. At the very bottom of this hardware level is the quantum chip, which comprises of a quantum processing unit (QPU). One may notice, in nearly every quantum computing platform, the processor comes in some form of a chip. It contains components that can exploit quantum effects depending on the material's physical properties. The overall control and conversion systems vary in size, however. Some can fit inside a desktop machine, while others take up the space of an entire building room, like early vacuum tube-based computers.
The DiVincenzo criteria is a guide that can be used to realize gate-based quantum computation, of which effects like quantum interference, entanglement, and superposition are highly important. Physical quantum bits (qubits) are primary components for making quantum logic gates, along with their controllers, converters, couplers, readout connectors, etc. To build these devices requires materials that are shapeable and can be patterned into useful objects, typically, a few nanometers thick. These are what we call nanoscale thin films. Many materials used in fabricating thin film devices for quantum are compatible with existing semiconductor fabrication tools (i.e., lithography, thin film deposition, and dry etching equipment).
DiVincenzo Criteria:
- Scalable architecture containing well-defined qubits.
- Distinct and reliable qubit state preparation.
- Decoherence times much longer than gate operation times.
- Universal set of quantum gates that perform accurate operations on the qubits.
- Well defined readout capability for each individual qubit.
Physical qubits are a two-level system and can be made of solid-state or non-solid-state devices. This means that the single atoms or clusters of atoms or molecules being used to make a useful qubit can exist in either a solid form of matter or a non-solid (photons, in this case). Devices based on superconducting junctions, quantum dots, nitrogen vacancies, and topological systems are of the solid-state type. Here, solid-state quantum devices will be highlighted. (In the future, we can expect more quantum platforms made of different solid-state materials that are also compatible with the latest manufacturing techniques, so keep this in mind).
In recent decades, nanofabrication techniques have made controllable quantum devices a reality, although quantum devices are not necessarily a sub-field of nanotechnology. It is widely acknowledged that device sizes from 1 to 100 nanometers ( 10 to 1,000 Ångstroms) are of the nanoscale. In this range, it is widely known that quantum effects are more likely to occur and are more observable in measurement. (Measurement is usually performed physically or converted into an electronic signal that can be easily recorded for analysis to confirm quantum behavior). As a result, many fabricated quantum devices are made of nanometer structures, typically in the vertical direction. One can make a quantum device that uses
For nanoscale features, optical (light) microscopes have difficulty in imaging, physically limited by the wavelength of light. Thus, an electron microscope or other specialized imaging system which uses wavelengths shorter than light are needed to properly view nanoscale objects while engineering a device.
The word "lithography" comes from the German word "lithographie," a combination of the ancient Greek words líthos, meaning "stone," and gráphein, meaning "to write." In the context of nanotechnology manufacturing, lithography is referred to as the development of so-called oneand two-dimensional structures. Here, at least one of its dimensions is in the nanometer range. Lithography allows one to copy patterns from computer generated designs onto an underlying substrate with a compatible adhesion layer. (A substrate is a type of supporting foundation, usually a wafer, while an adhesion layer promotes bonding between the substrate and film of interest). There are two sub-categories of lithography: masked and maskless. One may also hear the term direct-write, which refers to maskless exposure techniques. The masked exposure technique is basically like using a stencil, which allows one to draw designs repeatedly onto a surface by guiding a writing source through cut-out patterns.
General lithography is further divided into photolithography, electron-beam lithography, X-ray and extreme ultraviolet lithography, focused ion beam lithography and neutral atom beam lithography, soft lithography, colloidal lithography, nanopattern/ imprinting lithography, scanning (thermal) probe lithography, atomic force microscope lithography, etc. Each method involves energy exposure to a specific area with either the help of beam control systems or a patterned mask.
The two approaches for general manufacturing are called top-down, which involves cutting away pieces of a bulk material, and bottom-up, which involves growing or assembling atoms and molecules into larger structures. These two methods are applied in nanofabrication. Since thin film etching is a top-down process, while thin film growth and nanomolding is a bottom-up process, lithography is considered to be a hybrid method since it can use either or both processes. Nanomanipulation and nanoimprinting are examples of mostly bottom-up fabrication techniques. Dry (physical) etching and wet (chemical) etching methods correlate to anisotropic and isotropic profiles, respectively. (A profile or side profile is referred to as a cross-sectional view).
Vacuum deposition chambers, their support systems, and interfaces can be seen in fabrication laboratories virtually everywhere. The two main types of deposition chambers are physical vapor deposition and chemical vapor deposition. These systems support the growth of material multilayers on sample substrates, such as
Improving nanotechnology manufacturing methods enables innovative approaches for solving quantum hardware problems every day. To develop quantum devices, it usually begins with an idea on paper, where a device circuit or cross-sectional diagram of one eventually will become a real chip. One may choose to hand draw the ideas. Then, once the overall device function is principally understood, it can be translated to a software design application, such as Autodesk AutoCAD. Geometries can be modified and drawn to-scale on the software so that layers of the chip can overlap, interface, or connect with each other as intended. In more complicated designs, the steps can be programmed and automated using layout processing software.
From here, the design can easily be converted into a machine code by exporting specific file formats, with coordinates that a lithography machine can understand. The converted design file creates a virtually marked pathway to guide or control the beam or write head in a lithography machine. However, before it is uploaded for lithography, it should pass inspection for quality assurance and troubleshooting. Afterwards, the final machine code for patterning can be uploaded. From here, a prepared sample containing necessary (thin film) material layers for devices can be loaded for proper lithography alignment and exposure for polymerization.
When the initial lithography step is completed, the sample will be ready for etching, followed by deposition and planarization of required dielectrics, metals, or non-metal layers until the devices are finished and ready for testing. Sometimes, an extra step to add a device to a larger chip architecture or packaging is performed, including wire bonding. In the many pictures of quantum devices and processors you may find by means of the internet or in books, the exposed wire bonds and leads can be seen connecting the chip to its packaging. It is the typical appearance of a finished test sample. For industrial-scale quantum device samples that are being mass manufactured, wire bonded components are sealed within the packaging, like the case with classical semiconductor chips. For high-density quantum chips, the packaging interface may involve bump bonding with superconducting metal that remains malleable under cryogenic conditions, such as indium for example.
Notice that the general process described above is very similar to the scenario for 3D printing or computer numerical control (CNC) machining. (It involves design files that are converted into G-codes, which guide the printer or milling heads to their locations on a printing or milling stage, using
A General Process Flow for Fabricating Quantum Chips Using a Top-Down Method
Part 1:
Idea for Device(s)
Part 2:
Prepare Sample for Lithography
Part 3:
Electrode Contact Deposition
(Note: an inspection process is typically implemented at the end of each step).
If one wanted to visualize the engineering of atoms into nanostructures that can support quantum information systems, below are some ideas for intuition. The entire fabrication process is like preparing a multi-layered bakery item (e.g., cake), which gets sliced up into pieces and sculpted into arbitrary 3D shapes. (In the supplementary images, you can see an example of how a cake is formed into unique shapes by this description). Another analogy for the process of nanofabrication is the stacking of LEGO bricks, which too can be separated into groups of unique shapes. As a metaphor, each individual brick is the representation of an atom, some of which are slightly larger than others, yet still interlinkable overall.
By examining a close-up of atoms through an imaging system that supports atomic resolution modes, one can observe arrangements of dots. These dots displayed on such a microscope (e.g., transmission electron microscope or scanning tunneling microscope) are more like representations of atoms, based on the interaction of electrons around each atom with the beam or probe being used to scan a sample. Although you cannot distinguish between individual electrons or components of the nuclei in each atom being scanned in the microscope, it is possible to measure things like interatomic spacing and crystallinity. In other words, one can choose to inspect nanostructures of fabricated samples using atomic resolution imaging techniques to check on how organized or unorganized its atoms are.
It is useful to combine electron imaging with other surface analysis methods to doublecheck on how well atomic layers will adhere or interface with each other. Diffusion barriers, tunnel barriers, and blockades are also closely inspected using the above-mentioned techniques in solidstate nanostructures. These layers typically exist at device interfaces and serve the purpose of filtering out states or impurities that may move from region to region based on applied heat, voltage, current, field, etc. Therefore, it is worth performing a cross-sectional inspection of the multilayers before patterning and optionally after a prototype chip has been patterned.
In conclusion, nanotechnology is a highly interdisciplinary STEM field that is applicable to quantum technology yet does not contain quantum as a specific sub-category. It is an indispensable tool for realizing the platforms that host quantum information systems and processing. On the other hand, quantum technology as a field does contain a sub-category in hardware that covers nanotechnology and its related applications. This is where quantum chips and devices are discussed. To build the chip hardware at the bottom of the quantum stack requires an understanding of manufacturing at the atomic and nanoscale. Precision control and fine tuning of systems are key ideas of the intersection between both technologies. They can be leveraged to meet the sustainability needs of tomorrow and the distant future.
Overview of the Full Quantum Stack vs. the Engineering Cycle of Circuit Quantum Electrodynamics (cQED) Device (Gao at al., PRX Quantum, 2021).
Stencil Cut-Out [Left] vs. Lithography Exposure Mask [Right] (Onri Jay Benally) & (Kumar et al., Synthesis of Inorganic Nanomaterials, 2018).
Dark Field & Light Field Images Taken Using a Scanning Transmission Electron Microscope (STEM). Shown is Crystalline Structure of Atoms From a SrTiO3 Thin Film Sample. The Colored Dots Represent Positions of Atoms. Green: Strontium, Red: Oxygen, & Grey: Titanium. (Wikimedia Commons).
Example of G-Code Used in Both Top-Down and Bottom-Up Manufacturing. Application Includes But is Not Limited to LASER Cutting, CNC Machining, and 3D Printing (howtomechatronics.com).
Reference Points Highlighted in Light Blue. Electron-Beam Lithography System [Left], Fused Deposition Modeling 3D Printer [Center], Computer Numerical Control Milling Machine [Right] (Onri Jay Benally) & (Protolabs).
Layout of a General Chipset Manufacturing Process (Ezratty, Understanding Quantum Technologies, 2022).
Example of a Quantum Chip Design Process Flow in Preparation for Direct-Write Electron-Beam Lithography Exposure (Onri Jay Benally).
Collection of Unpatterned & Patterned Spintronic Chips [Left]. Self-Portrait Containing a Raith EBPG 5000+ Maskless Electron-Beam Lithography System in the Background [Right] (Onri Jay Benally).
Image Collection of Deposition, Etching, Lithography, and Testing Equipment From the (Nano Magnetism & Quantum Spintronics Lab) & (Minnesota Nano Center), Located at the University of Minnesota-Twin Cities, USA (Onri Jay Benally).
Wide Shot of the Cryogenic Lab within the Quantum Device Lab (Google Quantum AI).
Randomized Micropattern Example of a 2-Step Lithography Mask Drawing Performed in AutoCAD, Containing Rough & Fine Alignment Markers (Onri Jay Benally).
Example of a Multi-Step Lithography Pattern Layout of 6 Superconducting Qubits Converted from an Automated GDS Design File in Qiskit Metal to an AutoCAD Drawing for Inspection (Onri Jay Benally).
Example of a Generic Crossbar Array Layout Shown as an AutoCAD Drawing with Tiny Square Alignment Markers Near the Corners of the Chip (Onri Jay Benally).
Two Fully Fabricated Samples That Employ Electron Spin-Dependent Quantum Tunneling for Efficient Classical Memory in Spintronic Devices Called Spin-Orbit Torque Magnetic Tunnel Junctions (SOT-MTJs). Applications Include but are Not Limited to Magnetic Random-Access Memory, Spin Logic Arrays, & Spin-Based Oscillators (Onri Jay Benally).
Example of a Superconducting Quantum Circuit Layout Prepared in KLayout and Subsequently Rendered with Raytracing Techniques in Blender (Onri Jay Benally).
3D Model Cross-Section of An Integrated Device Containing Many Layers Of Deposited, Lithographed, Etched, & Polished Metal (Conductors), Oxides, Nitrides, & Semiconductors (Wikimedia Commons - KAIST).
A Multi-Layered Application Specific Integrated Circuit on Silicon (IBM Research).
3D Model of a Quantum Integrated Circuit (Veldhorst et al., Nat Commun, 2017).
A Portrait of Hans Christian Ørsted That Was Nanopatterned and Subsequently Scanned with an Atomic Force Microscope Probe on the Same Machine, a Heidelberg NanoFrazor
${ }^{\circledR}$ Scanning Thermal Probe Lithography System (Technical University of Denmark-Physics & Heidelberg Instruments).
Schematic of a Scanning Tunneling Microscope Used to Image the Topology of a Material or Device Surface at the Atomic Level (Michael Schmid & Grzegorz Pietrzak, CC BY-SA 2.0 at, https://commons.wikimedia.org/w/index.php?curid=89194170).
A Desktop Scanning Tunneling Microscope (STM) Capable of Atomic-Level Resolution (Nanosurf).
Setup of a Scanning Tunneling Microscope, Used to Capture Images of Single Atoms or Manipulate Their Position on a Substrate (IBM Research).
Illustration and Images of a Nanoparticle-based Single-Electron Transistor (SET), with an Arrangement of Source, Drain, and Gate Electrodes. The Last Two Images on the Bottom Show Both Scanning & Transmission Electron Micrographs of the Device (Bitton et al., Nat. Commun., 2017).
Chip Layout & Wafer Fabricated by Complementary Metal Oxide Semiconductor (CMOS) Processes for Quantum Photonic Circuits (Bao et al., Nature Photonics, 2023).
Example of Cascaded Mach-Zehnder Interferometers (MZIs) on a Cryogenically Compatible Quantum Photonics Chip. The Piezo-Optomechanical Components are Designed to Impart Strain on the Optical Waveguides for Chip Control. (Dong et al., Nat. Photon., 2021).
A Close-Up of Gold Wire Bonds on an Oxford Surface Ion Trap Chip (Jeff Sherman, 2009).
A Modular Cryogenic Circuit Board Containing Digital-To-Analog Converters & Analog-To-Digital Converters, for Interfacing Solid-State Qubits with Commercially Available Field-Programmable Gate Arrays (FPGAs). Its Purpose is Qubit Readout & Control (Reilly, npj Quantum Inf, 2015).
Example of a Compact Sub-Kelvin Measurement Configuration Using Commercially Available Complementary Metal Oxide (CMOS) Multiplexer (Wuetz et al., npj Quantum Inf, 2020).













































































