ArchGraph turns a plain-text description of your codebase architecture into an interactive dependency graph. You describe your modules, submodules, and units (functions, classes, etc.) in two files — a layer hierarchy in JSON and unit descriptions in Markdown — and ArchGraph processes them into a single result.json that a frontend can render as a navigable graph with layer-violation highlighting.
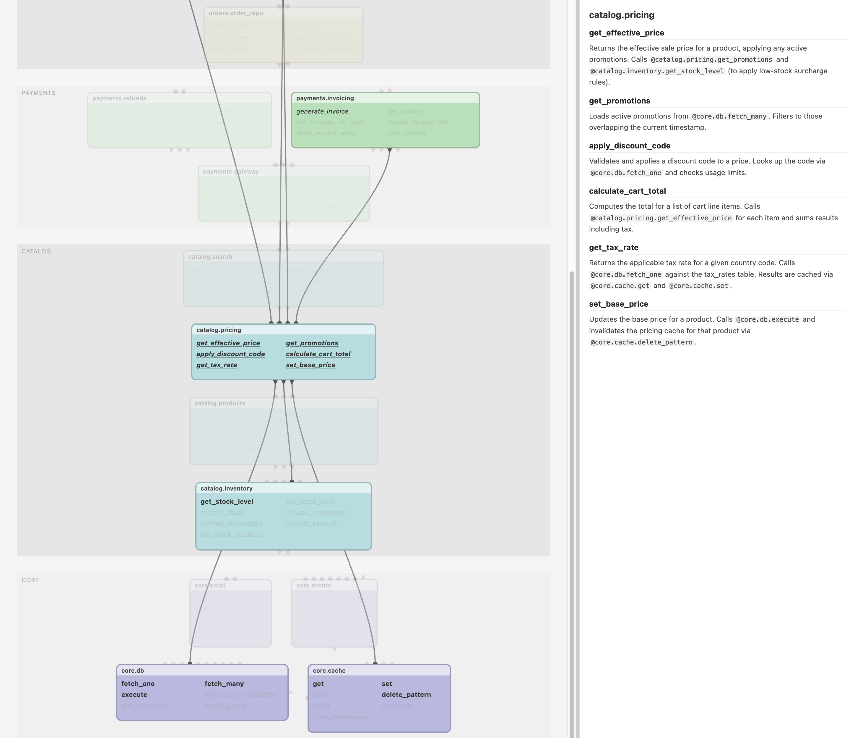
You can find an example visualization of a fictional e-commerce codebase here — click around!
This is based on the descriptions in example_data/ with 5 modules, 19 submodules, 115 units, and a few intentional layer violations:
While other tools exist to visualize codebases written in a specific programming language, since ArchGraph operates on plain text descriptions, it is language-agnostic and can also be used to visualize your design docs — which is even more helpful in the era of AI, where you plan more and code less.
-
layers.json— defines the module hierarchy and their allowed dependency directions as a two-level layer structure (root modules → submodules). Dependencies must flow strictly downward through the layers; anything that points back up or sideways is flagged as a violation. -
units.md— describes every unit (function / class) in plain prose. Dependencies are declared inline using backtick-at notation:`@submodule.UnitName`. ArchGraph extracts these automatically. -
prepare.py— reads both files, resolves all dependencies, validates them against the layer hierarchy, and writesresult.json. -
Frontend — reads
result.jsonand renders the interactive graph in the browser.
archgraph/
├── example_data/
│ ├── layers.json # example e-commerce layer hierarchy
│ └── units.md # example e-commerce unit descriptions
└── src/
├── prepare.py # data processing pipeline
├── test_prepare.py # unit tests
├── result.json # output of prepare.py (read by the frontend)
└── index.html # interactive graph visualization
It is recommended to use uv to run the script in a virtual environment, but python instead of uv run in the below commands should work as well, since the script only depends on standard libraries.
Process a folder containing layers.json and units.md:
uv run src/prepare.py --input example_dataProcess individual files:
uv run src/prepare.py --layers path/to/layers.json --units path/to/units.mdOutput is written to src/result.json.
Run the tests:
uv run pytest src/Open src/index.html in a browser served by any static file server. It will read result.json from the same directory and render the graph.
# simple local server, no installation required
python -m http.server 8000 --directory src
# then open http://localhost:8000I don't code a lot by hand anymore these days, but I still care deeply about well-designed software. I follow my Clarity-Driven Development approach, where you first think through the Why, What, and How and capture it in sketch documents like sketch.md before writing a single line of code.
After some minor refinements based on Claude's feedback, I implemented the project step by step with Claude Agent in the Zed IDE - tests first, then the Python script, then the frontend. The frontend in particular was a lot of fun: having AI in the loop made it easy to iterate on design ideas until we landed on something less cluttered than the typical arrow-heavy diagram. Instead of showing all connections at once, small icons on each box indicate incoming and outgoing dependencies, and the actual lines only appear when you click on a submodule or unit.
What I decided on my own:
- Input files: External inputs are often produced by processes outside our control. I liked the markdown format I was already using for my sketches, so the implementation just had to handle that.
- Final product: The interactive visualization has to serve my needs as a user. I explored a few options with the AI, but it was ultimately my call which one I found most useful.
Where I asked AI for feedback:
- Interface / intermediate data structures: These are among the most important decisions in software, since changing them later — especially if you need to migrate existing data — can be a lot of work. In this case, the shape of
result.jsondetermined both how easily the frontend could render the visualization and what steps the Python script needed to take. I figured out the basics from what I knew I wanted to see, but since I don't have much web development experience, I asked my AI agent whether the format would be sufficient. - Software design: How you decompose software into submodules and units is another big decision. For the Python script, I drafted this in
sketch.mdbased on the steps needed to produce the final output and what I might want to reuse later. The AI suggested better names and flagged a few details I'd missed.
What I left up to the AI (with some general guidelines):
- Implementation details: My sketch already contained a lot of pseudocode covering invariants and edge cases, but how to translate that into actual code was left to the AI (and I'm genuinely glad I didn't have to look up how to generate n evenly-spaced colors and convert them to hex). However, I did provide general coding guidelines in an
AGENTS.mdfile to give it some guardrails.
In multiple places, Claude's implementation was also more efficient than what I initially came up with: For example, my naive idea for checking architectural layer violations would have required
The whole project took one weekend: about 1.5 days writing the sketch document and a few hours instructing Claude (Sonnet 4.6). Without a pro plan it would have cost me around $15 in tokens - definitely worth it!
The two input files can describe any codebase. When designing a new software project, it always helps me to sketch out the individual functions and classes this way — and now I can also visualize the result to get a better feeling for what the final implementation would look like.
If you want to visualize an existing project, instead of creating these documents manually, you can ask an AI agent to generate them by analyzing your codebase. But please note that, unlike a programmatic, deterministic code analyzer, the AI might miss things or get things wrong, so you should double check the results.
layers.json — a two-level hierarchy. root_layers is a list of rows; within each row modules are siblings (no dependency allowed between them). submodule_layers optionally breaks each root module into its own sub-rows following the same rule.
{
"root_layers": [
["api"],
["services"],
["core"]
],
"submodule_layers": {
"services": [
["services.orders"],
["services.catalog"],
["services.payments"]
]
}
}units.md — one ### heading per unit, named submodule.UnitName. The body is a plain-English description. Declare dependencies inline with `@submodule.OtherUnit`.
### services.orders.create_order
Creates a new order record. Calls `@services.catalog.get_product` to validate
line items and `@core.db.execute` to persist the order.Paste the following prompt into your AI agent of choice (Claude, GPT-4, Gemini, etc.) after giving it access to your repository:
I want you to analyse this codebase and produce two files for a tool called ArchGraph.
File 1:
layers.jsonIdentify the top-level modules and how they depend on each other. Group them into a strict layered hierarchy where dependencies only flow downward (higher-level modules call lower-level ones, never the reverse). Represent this as a JSON object:
{ "root_layers": [ ["ModuleA"], ["ModuleB", "ModuleC"], ["ModuleD"] ], "submodule_layers": { "ModuleB": [ ["ModuleB.sub1"], ["ModuleB.sub2", "ModuleB.sub3"] ] } }Rules:
- Each inner list is a row. Modules in the same row are siblings and must not depend on each other.
- Row 0 is the top of the hierarchy (e.g. HTTP handlers, CLI entrypoints). The last row is the bottom (e.g. database, cache, shared utilities).
submodule_layersfollows the same row structure within a single root module. Only include a module if it has meaningful internal sub-layers; omit it otherwise and it will be treated as a leaf.- Submodule names must be prefixed with their parent module name and a dot (e.g.
payments.gateway).These layers should describe the desired dependency hierarchy; our existing codebase might violate these rules, so focus more on how things should be instead of the actual dependencies you find in the code.
File 2:
units.mdFor every significant unit in the codebase (public function or class worth documenting), write a
###section. The heading must be the full dot-path:submodule.UnitName. The body is one to three sentences describing what the unit does. Inline every dependency on another unit using backtick-at notation:`@submodule.OtherUnit`.### payments.gateway.charge Initiates a payment charge for the given amount and payment token. Calls `@core.db.execute` to store the charge record and `@core.events.publish` to emit a `payment.charged` event.Rules:
- Only reference units that are also described with their own
###heading.- Use the exact submodule path from
layers.jsonas the prefix.- It is fine to omit purely internal helper units; focus on the public interface of each submodule.
- Each unit heading must be exactly
submodule.UnitName— two segments joined by the last dot.services.ml.Modelis a valid heading (submoduleservices.ml, nameModel). Do not write method names as headings (e.g.services.ml.Model.predictis wrong — it would be parsed as submoduleservices.ml.Model, which does not exist). If you want to reference a specific method as a dependency, use`@services.ml.Model.predict`in the body text; it will be resolved to the parent unitservices.ml.Modelautomatically.- Do not invent dependencies that do not exist in the actual code.
Produce both files in full. Think carefully about the layer ordering before writing
layers.json— the most common mistake is placing a module too high when it is actually called by others.
