-
Notifications
You must be signed in to change notification settings - Fork 4
Home
Bao Trinh edited this page Mar 22, 2017
·
11 revisions
- EasyWeb Business Model- Draft
Xây dựng website theo nhu cầu người dùng
Cung cấp microservices API cho EasyBuilder and AdminCenter
- Repo: https://github.com/easywebhub/BackendEasyWeb
- VPS:
107.175.56.236win 2012 4GB RAM US location - Couchbase VPS:
104.168.94.152Ubuntu 14: 8GB RAM US (fair)
- Repo: https://github.com/easywebhub/easyadmincp
- US location
107.175.56.236win 2012 4GB RAM - same with
api.easywebhub.com
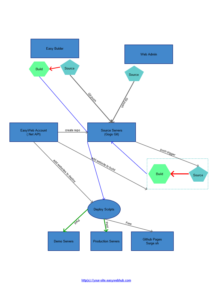
Tương ứng ở
2, 3b
Chứa toàn bộ source dùng để build EasyWeb websites Chứa static websites, trong trường hợp đã build ở EasyBuilder tại máy users, hoặc ở Build Servers
- Git servers using Gogs open source
- Paris: Gogs Ubuntu 14: ARM 2G RAM, 50SSD, 212.47.253.180
- Source servers cần có SSD (HDD) lớn và mở rộng dễ dàng. CPU ko cần nhiều
Chỉ chứa static websites, cho 2 version
DemovàProduction
-
Singapore: Centos 7 x64: 1GB RAM: 45.76.150.222
-
Chứa luôn chứa năng
-
Deployed Script, Source gitlab-vta - Gogs Wrapper
-
-
Trường hợp miễn phí, sẽ tiếp tục deploy lên github, surge.sh
-
Trường hợp có phí sẽ sử dụng làm hosting website
Tương ứng với
4
Chứa static websites, dùng cho demo hoặc là server trung gian để push lên github
- domain:
demo.easywebhub.com - VPS:
- Scaleway|Paris|163.172.149.161|
Tương ứng với
5
Chứa static websites, dùng chạy website quan trọng, trả phí của khách hàng
- domain:
production.easywebhub.com - VPS: Singapore: Centos 7 x64: 758MB RAM 45.76.152.19
Tương ứng với
0Dùng để build source thành static websites
- repo: https://github.com/easywebhub/ms-site-builder
- Cần CPU nhiều, hoặc chia thành nhiều node để rút ngắn thời gian build
