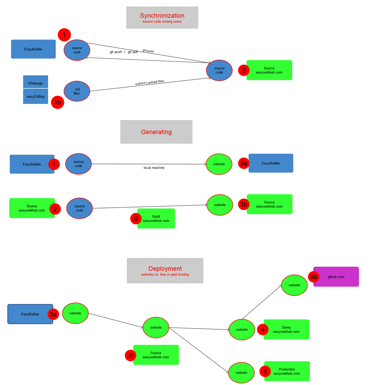
### Nội dung - chia sẻ về các nguyên tắc làm việc, trao đổi trực tiếp của team, [chi-tiet](https://github.com/easywebhub/tasks/blob/master/README.md) - 5 nguyên tắc làm việc - cách trao đổi trực tiếp, gián tiếp hiệu quả - **skype là trao đổi trực tiếp, không có tính lưu trữ lâu dài** - nội dung cho training, xem các file .md trong https://github.com/easywebhub/trainning-tasks - giải thích về workflow của easyweb, [so-do](https://raw.githubusercontent.com/easywebhub/easyapp/master/documents/DeploymentWorkflow.png) - tổng quan về easyweb, [chitiet](https://github.com/easywebhub/tasks/blob/master/doc/EasyWeb-howitworks-vn.pdf) - tính năng publishDate , https://github.com/easywebhub/tasks/blob/master/doc/Partial-PublishDate.md - cấu trúc dữ liệu 1 trang: https://github.com/easywebhub/training-tasks/blob/master/EasyWeb-ContentofPage.md - cấu trúc Danh Mục, Category https://github.com/easywebhub/training-tasks/blob/master/EasyWeb-Category.md ### Thực hiện - bắt đầu làm tài liệu https://github.com/easywebhub/training-tasks/issues/19
Nội dung
Thực hiện