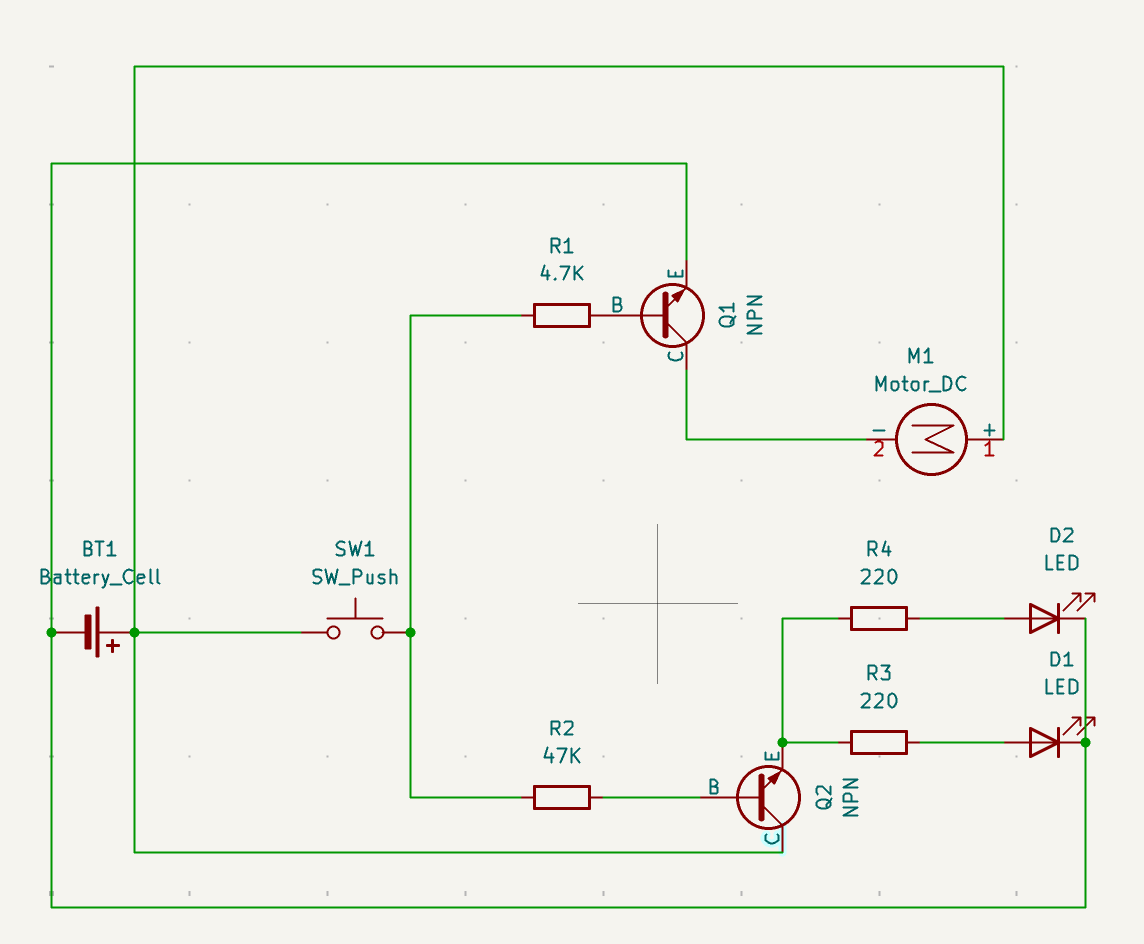
A silly toy that buzzes and blushes whenever you push it's nose! :3
Bill Of Materials:
- 2x 5mm LED
- 47 kiloohms resistor
- 4.7 kiloohms resistor
- 2x 220 Ohms resistor
- 2x 2N3904 transistor
- 6mm push button
- Mini motor disc
- CR2032 battery cell (and battery ofc)



