Simple Node.JS + Socket.IO application integrated to Python/Django using Redis and published to the web using Nginx. Python/Django isn't really required... any language that can publish to Redis will be able to send asynchronous notifications to users.
This isn't a public chat nor message broadcast example. Instead, each user get it's own notifications.
-
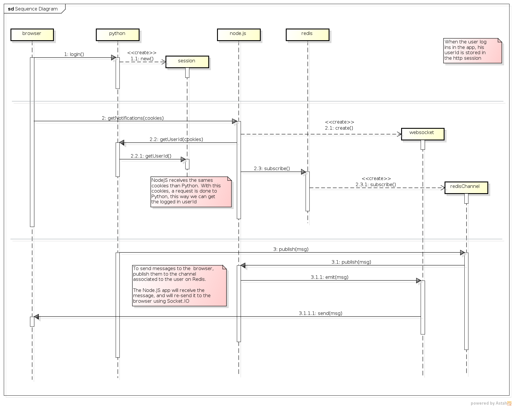
the Python/Django application is a simple web application. There's where the business logic should exists. This is the applications that knows who is the current logged in users (the
request.userin Django), knows the userId (therequest.user.idin Django). Node.JS makes a request to this server to get the current logged in user, using the same cookies received from the browser. -
the Node.JS has no business logic, it's a generic application that retransmits the messages received from Redis to Socket.IO. The Node.JS server receives the cookies from the browser, and retrieves the userId from Django. The userId is used to generate the Redis channel name (for example: '/app/user/USER_ID/notifications'). A subscription to that channes is done, and each received message is re-sent to the browser using Socket.IO.
-
the browser has the cookies to track the logged in user, and are sent to Python/Django and Node.JS too. Those cookies are used by Node.JS, to trick Django and get the userId of the currently logged in user. Since the browsers communicates with Nginx, all this happens in the same domain, allowing to share the cookies between Django and Node.JS.
-
Nginx is used to expose this applications in a single URL namespace, including the WebSocket connections used by Socket.IO.
-
the Python/Django application is a simple web application. There's where the business logic should exists. This is the applications that knows who is the current logged in users (the
request.userin Django), knows the userId (therequest.user.idin Django). To share the userId with Node.JS, a random UUID is generated (calleduuidCookie), and is stored in Redis for 5 seconds. -
the Node.JS has no business logic, it's a generic application that retransmits the messages received from Redis to Socket.IO. The Node.JS server receives the
uuidCookiefrom the browser, and retrieves the userId from Redis. The userId is used to generate the Redis channel name (for example: '/app/user/USER_ID/notifications'). A subscription to that channes is done, and each received message is re-sent to the browser using Socket.IO. -
the browser uses Ajax to retrieve the
uuidCookiefrom the Python/Django web application, and send thisuuidCookieto Node.JS to start receiving notifications for the logged in user. Since the browsers and Ajax calls communicates with Nginx, all this happens in the same domain, avoiding a lot of problems (Same Origin Policy and related restrictions). -
Nginx is used to expose this applications in a single URL namespace, including the WebSocket connections used by Socket.IO.
There are 4 servers:
- Nginx
- to expose all the software within a single domain
- support websockets :-D
- See nginx.conf
- Python/Django
- The web application server, where the business logic live
- See django_webapp/utils.py and django_webapp/views.py
- Node.JS + Socket.IO
- Subscribe to a Redis channel and send received messages to the browser using Socket.IO
- See app.js
- Redis
- used to share the
uuidCookiebetween Python and Node.JS - used to implement publisher/subscriber... Any message published to Redis will be sent to the user using Socket.IO
- used to share the
There is a fifth optional server:
- uWSGI
- serves the Django application, for production environments
- start it with the script
uwsgi.sh
Clone this repo and install Node.JS and Python libraries
$ git clone https://github.com/data-tsunami/NodeJS-SocketIO-Redis-Python-Nginx.git
$ cd NodeJS-SocketIO-Redis-Python-Nginx
$ npm install
$ virtualenv --no-site-packages virtualenv
$ . virtualenv/bin/activate
$ pip install -r requirements.txt
$ python manage.py syncdb # will create the DB and a new user
$ python manage.py createsuperuser # OPTIONAL - to create aditional users, to test per-user notifications
Setup Nginx and start it
$ sudo cp nginx.conf /etc/nginx/sites-enabled/NodeJS-SocketIO-Redis-Python.conf
$ sudo service nginx start
Start Redis
$ sudo service redis-server start
Start the Node.JS app
$ node app.js
Start Python/Django server
$ python manage.py runserver 3010
Go to: http://localhost:3333/, login with the created user, and clic the link "Notifications", and send messages to yourself.
In the console running Node.JS, you should see a message saying something like:
//------------------------------------------------------------
//
// Subscribing to Reids channel: /app/user/976264/notifications
//
// To send messages from the command line, run:
//
// $ redis-cli
// redis 127.0.0.1:6379> PUBLISH /app/user/976264/notifications "Hey"
//
//------------------------------------------------------------
Each browser / browser tab simulates a different user (technically, each time the Python server is asked for the userId, it generates a random user id). Each message sent from the web page is sent to the same user (other browser or tabs SHOULD NOT receive the text).
To send a message from the command line, run redis-cli, and publish a message
to some of the users' channels (use the channel name from the log message above):
PUBLISH /app/user/976264/notifications "Hey"
If you want the Python server returning the same user id (for example, 12345), you must start the server with:
$ env SAMPLE_USERID=12345 python server.py
In this case, opening multiple tabs and publishing a message to the Redis channel named /app/user/12345/notifications will send the message to all the browsers / tabs.
To use uWSGI to serve the Django application, start uWSGI with the provided shell script:
$ ./uwsgi.sh
and access the site using Nginx, but on port 3334: http://localhost:3334/
- Nginx: 3333 and 3334
- Node.JS: 3000
- Python/Django: 3010
- uWSGI: 3031 (non HTTP)
See them at GitHub issues.
Here is how the standard browser cookies are used to get the logged in user from Node.JS
Here is how uuidCookie is used to get the logged in user from Node.JS
Created with Nodeclipse (Eclipse Marketplace, site) - Nodeclipse is free open-source project that grows with your contributions.


