Join School Sync today and take your communication to the next level. Sign up now to start connecting with your peers, classmates, or teachers effortlessly. Let School Sync be your go-to platform for all your educational communication needs.
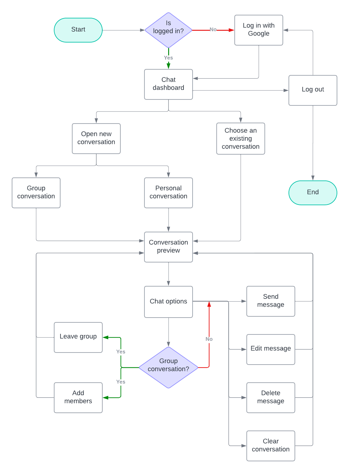
- Authentication (sign up with google)
- Theme (dark, light and system)
- User's online status
- Initiate chats (personal and group)
- Text messages (both persona and group)
- Send and received messages
- See messages status (seen or not)
- Delete messages (delete for me and delete for every one option)
- Edit messages
- Delete chat (clear messages history)
- Media messages
- Images
- Videos
- Documents
| component | technology |
|---|---|
| Frontend | React |
| backend | Firebase |
| Development server | Vite |
| Programming language | TypeScript |
| State management | Context API |
