Async operation will really speed up your code for blocking I/O operations or networks requests. But it requires to work carefully with even loop and code might be more complicated
In synchronous operations everything is simple, you have a code that working step by step On each operation your resources are blocked till that operation will not return control to the program
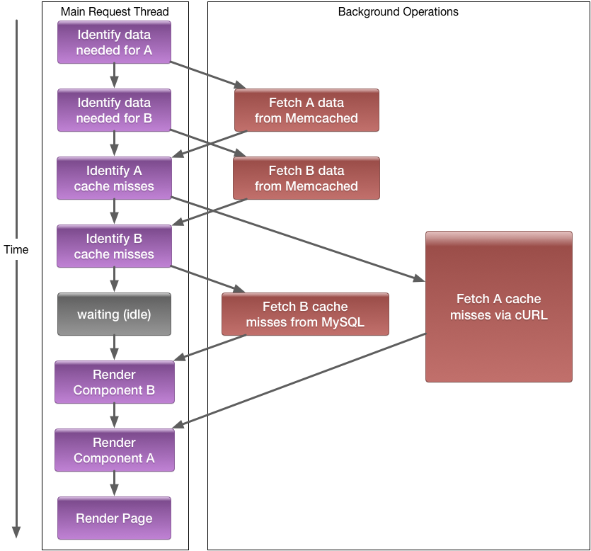
All Python code executes in the main request thread, but main advantage of asynchronous operation is that I/O does not block it, and multiple I/O or other async tasks can execute concurrently. Usually 90% of the time program spends on I/O, database, network operations.
The reordering of different task instructions in this way allow you to hide I/O latency. So while one task is currently sitting at an I/O instruction (e.g., waiting for data), another task's instruction, with hopefully less latency, can execute in the meantime.
sync: python 2.7.10 + requests library async python 3.6 + iohttp with asyncio loop script: python test
sync:
sync$ time python test.py > /dev/null
0.107u 0.051s 0:00.64 23.4% 0+0k 0+0io 0pf+0w
async
async$ time python test.py > /dev/null
0.195u 0.049s 0:00.68 30.8% 0+0k 0+0io 0pf+0w
for 1 request we won't see any big difference and sometimes async operation can takes even more time to execute, but lets check on 10 iterations
sync:
sync$ time python test.py 10 > /dev/null
0.451u 0.065s 0:05.50 9.2% 0+0k 0+0io 0pf+0w
async:
async$ time python test.py 10 > /dev/null
0.218u 0.031s 0:01.77 13.5% 0+0k 0+0io 0pf+0w
Here we can see that async execution finished in 2 sec versus traditional method that finished in 6 sec
sync:
sync$ time python test.py 1000 > /dev/null
37.998u 1.166s 9:31.52 6.8% 0+0k 0+0io 277pf+0w
async:
async$ time python test.py 1000 > /dev/null
2.221u 0.231s 2:03.71 1.9% 0+0k 49+0io 695pf+0w
Almost 10 min vs 2 min
Now, lets say we have real application with millions requests per day. The payoff is obvious

